Как сделать индукционный нагреватель из сварочного инвертора: Как сделать индукционный нагреватель из сварочного инвертора своими руками

Содержание

Как сделать индукционный нагреватель из сварочного инвертора своими руками

Использование индукционных катушек вместо традиционных ТЭН в отопительном оборудовании позволило значительно увеличить КПД агрегатов при меньшем потреблении электроэнергии. Индукционные нагреватели появились в продаже относительно недавно, к тому же по достаточно высоким ценам. Поэтому народные умельцы не оставили эту тему без внимания и придумали, как сделать индукционный нагреватель из сварочного инвертора.

Преимущества индукционного нагревателя

Индукционные нагреватели с каждым днем набирают популярность у потребителя благодаря следующим достоинствам:

  • высокий показатель КПД;
  • агрегат работает практически бесшумно;
  • индукционные котлы и нагреватели считаются достаточно безопасными в сравнении с газовым оборудованием;
  • нагреватель работает полностью в автоматическом режиме;
  • оборудование не требует постоянного обслуживания;
  • благодаря герметичности аппарат, исключаются протечки;
  • из-за вибраций электромагнитного поля образование накипи становится невозможным.

Также к преимуществам данного типа нагревателя можно отнести простоту его конструкции и доступность материалов для сборки аппарата своими руками.

Схема работы индукционного нагревателя

Нагреватель индукторного типа содержит следующие элементы.

  1. Генератор тока. Благодаря данному модулю переменный ток бытовой электросети преобразуется в высокочастотный.
  2. Индуктор. Изготавливается из медной проволоки, скрученной в виде катушки, для образования магнитного поля.
  3. Нагревательный элемент. Представляет собой металлическую трубу, размещенную внутри индуктора.

Все перечисленные элементы, взаимодействуя между собой, работают по следующему принципу. Выработанный генератором высокочастотный ток поступает на катушку индуктора, изготовленную из медного проводника. Ток высокой частоты преобразуется индуктором в электромагнитное поле. Далее, металлическая труба, находящаяся внутри индуктора, разогревается благодаря воздействию на нее вихревых потоков, возникающих в катушке. Теплоноситель (вода), проходящий через нагреватель, забирает тепловую энергию и переносит ее в отопительную систему. Также теплоноситель выступает в роли охладителя нагревательного элемента, что продляет “жизнь” отопительному котлу.

Ниже предоставлена электрическая схема индукционного нагревателя.

На следующем фото показано, как работает индукционный нагреватель металла.

Важно! Если прикоснуться разогреваемой деталью к двум виткам индуктора, то произойдет межвитковое замыкание, от которого мгновенно выгорят транзисторы.

Сборка и монтаж системы

Подключать индуктор к клеммам сварочного аппарата, предназначенным для подсоединения сварочных кабелей, нельзя. Если это сделать, то агрегат просто выйдет из строя. Чтобы приспособить инвертор под работу с индукционным нагревателем, потребуется достаточно сложная переделка аппарата, требующая, в первую очередь, знаний в радиоэлектронике.

В двух словах, эта переделка выглядит так: катушку, а именно ее первичную обмотку, требуется подсоединить после преобразователя высокой частоты инвертора вместо встроенной индукционной катушки последнего. Кроме этого, потребуется удалить диодный мост и спаять конденсаторный блок.

Как происходит переделка сварочного инвертора в индукционный нагреватель, можно узнать из этого видео.

Индукционная печь для металла

Чтобы сделать индукционный нагреватель из сварочного инвертора, потребуются следующие материалы.

  1. Инверторный сварочный аппарат. Хорошо, если в агрегате будет реализована функция плавной регулировки тока.
  2. Медная трубка диаметром около 8 мм и длиной, достаточной, чтобы сделать 7 витков вокруг заготовки 4-5 см в диаметре. Кроме этого, после витков должны остаться свободные концы трубки длиной около 25 см.

Для сборки печи выполните следующие действия.

  1. Подберите какую-либо деталь диаметром 4-5 см, которая будет служить шаблоном для наматывания катушки из медной трубки. Это может быть деревянная круглая деталь, металлическая или пластиковая труба.
  2. Возьмите медную трубку и заклепайте один ее конец молотком.
  3. Плотно заполните трубку сухим песком и заклепайте второй ее конец. Песок не даст трубке сломаться при скручивании.
  4. Сделайте 7 витков трубки вокруг шаблона, после чего спилите ее концы и высыпьте песок.
  5. Подсоедините получившуюся катушку к переделанному инвертору.

Совет! Если предполагается, что индукционная печь будет работать длительное время на большой мощности, то к трубке рекомендуется подвести водяное охлаждение.

Индукционный нагреватель для воды

Для сборки отопительного котла потребуются следующие конструктивные элементы.

  1. Инвертор. Аппарат выбирается такой мощности, какая нужна для отопительного котла.
  2. Толстостенная труба (пластиковая), можно марки PN Ее длина должна быть 40-50 см. Сквозь нее будет проходить теплоноситель (вода). Внутренний диаметр трубы должен быть не меньше 5 см. В таком случае наружный диаметр будет равняться 7,5 см. Если внутренний диаметр будет меньше, то и производительность котла буде невысокой.
  3. Стальная проволока. Также можно взять пруток из металла диаметром 6-7 мм. Из проволоки или прутка нарезаются небольшие куски (4-5 мм). Эти отрезки будут выполнять роль теплообменника (сердечника) индуктора. Вместо стальных отрезков можно использовать цельнометаллическую трубку меньшего диаметра или стальной шнек.
  4. Палочки или стержни из текстолита
    , на которые будет наматываться индукционная катушка. Применение текстолита убережет трубу от нагретой катушки, поскольку данный материал устойчив к высоким температурам.
  5. Изолированный кабель сечением 1,5 мм2 и длиной 10-10,5 метров. Изоляция кабеля должна быть волокнистой, эмалевой, стекловолоконной или асбестовой.

Совет! Вместо стальной проволоки допускается использовать металлическую губку из нержавейки. Но перед покупкой их проверяют магнитом: если мочалка притягивается магнитом, то ее можно использовать в качестве нагревателя.

Индукционный котел отопления собирается по следующему алгоритму.

Заполните корпус теплообменника изделиями из металла, о которых говорилось выше. На конце трубы, служащей корпусом, припаяйте переходники, подходящие по диаметру к трубам отопительного контура.

При необходимости, к переходникам можно припаять уголки. Также следует припаять муфты-американки. Благодаря им нагреватель будет легко демонтировать, для проведения ремонта или профилактического осмотра.

На следующем этапе на корпус теплообменника необходимо наклеить текстолитовые полоски, на которые будет наматываться катушка. Также следует сделать из того же текстолита пару стоек высотой 12-15 мм. На них будут расположены контакты для подключения нагревателя к переделанному инвертору.

Поверх полосок из текстолита намотайте катушку. Между витками должно быть расстояние не менее 3 мм. Намотка должна состоять из 90 витков проводника. Концы кабеля необходимо закрепить на ранее подготовленных стойках.

Вся конструкция помещается в кожух, который в целях безопасности будет выполнять роль изоляции. Для кожуха подойдет пластиковая труба диаметром большим, чем катушка. В защитном кожухе необходимо сделать 2 отверстия для вывода электрического кабеля. В торцы трубы можно установить заглушки, после чего в них следует проделать отверстия под патрубки. Через последние котел будет подсоединяться к отопительной магистрали.

Важно! Испытывать нагреватель можно лишь после заполнение его водой. Если включить его “на сухую”, то пластиковая труба расплавится, и придется собирать нагреватель заново.

Далее, котел врезается в систему отопления по схеме, приведенной ниже.

Схема подключения состоит из следующих элементов.

  1. Источник высокочастотного тока. В данном случае – это видоизмененный инвертор.
  2. Индукционный нагреватель.
  3. Элементы безопасности. В эту группу могут входить: термометр, предохранительный клапан, манометр и т.д.
  4. Шаровые краны. Используются для слива или заправки системы водой, а также для перекрытия подачи воды на определенном участке контура.
  5. Циркуляционный насос. Благодаря ему вода сможет двигаться по отопительной системе.
  6. Фильтр. Применяется для очистки теплоносителя от механических загрязнений. Благодаря очистке воды продлевается срок службы всего оборудования.
  7. Расширительный бачок мембранного типа. Применяется для компенсации теплового расширения воды.
  8. Радиатор отопления. Для индукционного отопления лучше использовать либо алюминиевые радиаторы, либо биметаллические, поскольку они при небольших габаритах имеют высокую теплоотдачу.
  9. Шланг, через который можно заполнять систему либо сливать из нее теплоноситель.

Как видно из вышеописанного метода, самостоятельно изготовить индукционный нагреватель вполне возможно. Но лучше покупного он не будет. Даже если вы обладаете необходимыми знаниями в электротехнике, следует задуматься, насколько будет безопасной эксплуатация такого аппарата, поскольку он не оборудован ни специальными датчиками, ни блоком контроля. Поэтому рекомендуется отдать предпочтение готовому оборудованию, изготовленному в заводских условиях.

Индукционный нагреватель из сварочного инвертора, сделанный своими руками

Принцип нагрева металла вихревыми токами, индуцируемыми внешним электромагнитным полем, известен достаточно давно. Плавильные индукционные тигельные печи используются в металлургии с начала прошлого века. Индукционный нагрев применяется при закалке инструмента и пайке массивных деталей.

Идея использовать индукционный нагрев в системах отопления начала реализовываться в конце прошлого века. Наряду с промышленными установками, стали появляться самодельные устройства, в том числе такие, как индукционный нагреватель из сварочного инвертора.

Принцип работы в системе водяного отопления

Источником рабочего электромагнитного поля индукционного нагревателя служит индуктор, представляющий собой катушку из проводникового материала. Индуктор индукционного нагревателя подключен к источнику переменного тока высокой частоты. Внутрь катушки, где поле наиболее интенсивно, помещается металлический предмет, служащий магнитным сердечником.

Под воздействием поля индуктора в толще стального сердечника происходит намагничивание зерен структуры металла (доменов). Вектор магнитной индукции каждого домена изменяет своё направление с частотой внешнего поля. В результате индуцируются так называемые вихревые токи, быстро разогревающие металл сердечника.

Теперь представим, что роль сердечника играет стальная труба отопления, по которой движется теплоноситель. Получая энергию в результате индукционного нагрева, труба отдает тепло циркулирующей жидкости. Так происходит разогрев системы водяного отопления.

Источник напряжения высокой частоты

Создание своими руками высокочастотного блока питания для индукционного нагревателя хоть и не относится к разряду невыполнимых задач, все же под силу далеко не каждому. И здесь на помощь может прийти готовое устройство, обычный бытовой сварочный инвертор.

Из сведений об устройстве сварочного инвертора известно, что в нем происходит формирование переменного напряжения с частотой до нескольких десятков килогерц.

То есть, сварочный инвертор представляет собой готовый мощный источник тока высокой частоты, который можно использовать для питания индуктора. Многочисленные примеры реализации этой идеи подтверждают возможность создания установки для индукционного нагрева металла из сварочного инвертора.

Подключение к индуктору

Вначале следует сказать о конструкции самого индуктора. Его рекомендуется сделать в виде цилиндрической катушки, намотанной в один ряд медным проводом. Витки должны быть изолированы друг от друга.

Рекомендуемое число витков – от 80 до 100. Сечение провода обычно составляет 2,5 – 4 мм2. В качестве сердечника можно использовать саму трубу отопления, но практические опыты показали, что вода при этом греется слабо. Поэтому была опробована другая конструкция сердечника.

Для более интенсивного нагрева теплоносителя в качестве сердечника предложено использовать отрезок пластиковой трубы, заполненный обрезками стальной проволоки, диаметром 5 – 6 мм.

При такой схеме происходит индукционный нагрев проволоки, обтекаемой теплоносителем. За счет увеличения площади теплообмена вода нагревается значительно интенсивней. Участок трубы с проволокой следует ограничить стальными сетками с обеих сторон, во избежание попадания обрезков в систему отопления.

Что касается собственно подключения сварочного инвертора, то рекомендации тех, кто сделал индукционный нагреватель своими руками, несколько неоднородны.

Так, часть советов сводится к изготовлению дополнительного промежуточного трансформатора, во вторичную обмотку которого включается индуктор с конденсатором.

Другая часть мастеров просто наматывают один виток медного провода на тороидальный высокочастотный трансформатор сварочного инвертора и напрямую к нему подключают индуктор.

В любом случае, не следует использовать выводы + и — сварочного инвертора, с которых осуществляется сварка. Напряжение на них выпрямленное, с наложенными высокочастотными пульсациями. Постоянная составляющая сварочного напряжения просто перегреет индуктор, не создавая рабочего поля.

Преимущества

Реальными преимуществами индукционных нагревателей являются:

  • надежная гальваническая развязка цепей нагревателя с системой отопления;
  • более мягкий режим работы индуктора по сравнению с обычными электрическими нагревателями.

Описывая нагреватели такого типа, сторонники этого вида отопления обычно приводят большой список других преимуществ, однако, некоторые из них явны вымышленные.

Так, ожидать экономию электроэнергии, применяя эти нагреватели, не стоит. Коэффициент полезного действия обычных электрических котлов близок к 100%, более эффективно использовать электроэнергию, потребляемую нагревателем, просто невозможно.

Индукционный нагреватель своими руками из сварки

Небольшим производствам и мастерам, работающим в домашних условиях, поможет индукционный нагреватель. Его задействуют не только для отопления или нагрева воды, но также для плавки, пайки металла, закалки заготовок, а также для сварки и деформации.



Простыми словами принцип работы индукционного нагревателя — это установка понижающего трансформатора в трубу.

Индукционный нагреватель своими руками

Чтобы купить данный аппарат, потребуется значительная сумма, а в гаражных условиях его удастся собрать из подручных материалов. Потребуется толстостенная трубка, внутри которой располагается небольшой стальной прут. Используя проводники со всех сторон, накрываем трубу.

На следующем этапе центральную часть конструкции опутываем примерно сотней витков медной проволоки. Таким образом формируется индуктор. Далее соединяем его с выходом инвертора. Неотъемлемым дополнением является терморегулятор, способствующий контролю нагревательного процесса.



Для сборки потребуется комплект:

  • нержавеющий пруток диаметром 7 мм;
  • сварочный инвертор;
  • мелкоячеистая сетка из металла;
  • толстостенная пластиковая трубка 500 мм диаметром;
  • несколько метров эмалированного медного провода;
  • переходник.

Пошаговый алгоритм

Сборка состоит из операций:

  • нарезаем проволоку на отрезки по 5 см;
  • трубу по краям закрываем сеткой;
  • поверх катушки наматываем 90 витков медной проволокой;
  • из трубопровода удаляем часть и монтируем котел;
  • соединяем катушку и инвертор;
  • заливаем воду в котел;
  • обеспечиваем заземление системы;
  • тестируем работоспособность.

Нельзя запускать такой бытовой самодельный индукционный нагреватель без воды, так как имеется риск расплавления емкости. Аналогично собирается сварка, в которой нагревателем выступает трубка внутри с проволокой.

Видео — индукционный нагреватель своими руками.


Бюджетный вариант из инверторной сварки

Простой и не менее эффективный вариант сборки нагревателя в домашних условиях — с использованием сварки инверторного типа:

  • берется полимерная труба с толстыми стенками;
  • с торца трубы монтируются 2 вентиля и разводка;
  • внутрь трубы засыпаются куски стальной проволоки 5 мм в диаметре;
  • монтируется верхний вентиль;
  • как и в предыдущем варианте остается сделать 90 витков медной проволокой и индуктор готов.




Генератор — сварка, а нагреватель — трубка с проволокой.
Обратите внимание! Прибор следует установить в режим переменного тока с высокой частотой.
Чтобы вся конструкция заработала, остается подключить медную проволоку к плюсам сварки и проверить конструкцию в деле.
Процесс нагрева подразумевает излучение магнитного поля и нагрев проволоки вихревыми потоками, в результате чего вода закипит.


Советы мастеров

Опытные электрики рекомендуют придерживаться нескольких советов:

  • индукционный нагреватель можно использовать в закрытых системах отопления со встроенным насосом;
  • для техники безопасности прибор следует размещать не ближе 80 см от потолка и 30 см от стен и предметов мебели;
  • для безопасности лучше подключить к устройству манометр;
  • для удобства управления следует подключить автоматический тумблер;
  • к электросети нагреватель следует подключать не чем попало, а специальными переходниками.

Индукционный нагреватель из сварочного инвертора своими руками

Заботясь об уюте и комфорте своего жилища, каждый владелец загородного дома или коттеджа задумывается о том, как правильно подойти к выбору оптимальной отопительной системы.

Современный рынок отопительного оборудования весьма насыщен всевозможными видами котлоагрегатов. Многие эксперты сегодня советуют выполнять монтаж газового котла, так как он является эффективным способом обогрева жилища.

В таком утверждении, конечно, никто не сомневается, но что делать в том случае, когда строение расположено далеко от газовых магистралей? В таком случае, оптимальным выходом будет установка электрического оборудования для обогрева дома.

Чтобы опередить скептиков, которые читая эти строки, задумываются о постоянном подорожании электроэнергии, мы предлагаем рассмотреть такой вид электрического обогрева помещения, как индукционное отопление. Поэтому, в нашей статье мы подробно остановимся на описании вихревого индукционного нагревателя, который без особых усилий можно выполнить своими руками, применяя при этом сварочный инвертор.

Из чего состоит и как работает

Нагреватель этого вида состоит из следующих конструктивных узлов:
  • индуктор изготовлен из определенного количества витков медной проволоки, которые, по сути, и образуют электромагнитное поле;
  • нагревательный компонент представлен в виде металлической трубы, которая расположена внутри индукторного элемента;
  • генератор, который преобразует обычную бытовую энергию в высокочастотный ток.

Взаимодействие этих конструктивных элементов и представляет собой принцип действия индукционного нагревателя, который заключается в следующих важных моментах:

  • генератор вырабатывает высокочастотный ток и передает его на катушку из медной проволоки;
  • индуктор, приняв высокочастотный ток, преобразует его в электромагнитное поле;
  • нагревательный элемент, находящийся внутри индуктора, разогревается под воздействием вихревых потоков, которые возникают от перемены вектора электромагнитного поля;
  • теплоноситель, находящийся внутри нагревательного элемента, разогревается одновременно с ним, и передается непосредственно в отопительную систему.

Такой принцип действия индукционного нагревателя, соответственно, несет в себе и преимущества использования агрегата этого вида.

Преимущества

К основным достоинствам нагревателя этого вида смело можно отнести следующие важные моменты:
  • высокий коэффициент полезного действия;
  • не требует частого технического ухода;
  • благодаря вибрациям электромагнитного поля, не образуется накипь;
  • бесшумность работы;
  • высокий уровень безопасности;
  • герметичность агрегата препятствует появлению протечек;
  • функционирование нагревателя полностью автоматизировано.

Основным недостатком нагревателя этого вида по праву считают его высокую стоимость. Но этот недостаток вполне можно исправить, если его конструкцию выполнить самому.

Стоит также отметить, что сборка индукционного нагревателя своими руками осуществляется из весьма доступных деталей, при этом, их стоимость не слишком высокая.

Необходимые материалы и инструменты

Чтобы смонтировать индукционный котел из сварочного инвертора самому, прежде всего, нужно приготовить все необходимые инструменты и материалы, к которым можно отнести следующее:
  • инвертор от агрегата для сварки, который значительно облегчит монтаж нагревателя;
  • пластиковая труба с толстыми стенками, которая будет корпусом собираемого устройства;
  • нержавеющая проволока из металла, которая станет нагреваемым элементом в электромагнитном поле;
  • металлическая сетка, роль которой будет заключаться в удержании внутри прибора кусков нержавеющей проволоки;
  • медная проволока для создания индуктора;
  • циркуляционный насос для беспрерывной подачи воды;
  • терморегулятор;
  • переходники и шаровые краны для подсоединения нагревателя к отоплению;
  • кусачки для обработки проволоки.

Основные этапы монтажных работ

Когда приготовлены все необходимые материалы для индукционного котла, то можно непосредственно переходить к его сборке.

При этом необходимо четко соблюдать всю последовательность работ, которая заключается в следующих этапах:

  1. В один из концов пластиковой трубы крепится металлическая сетка для предотвращения проваливания нагревательных кусочков проволоки.
  2. В этом же торце трубы крепится переходник для подсоединения к отопительной системе.
  3. Кусачками нарезается нержавеющая проволока длиной от 1 до 6 см.
  4. Нарезанные куски проволоки плотно укладываются в пластиковую трубу.
  5. Замечание специалиста: в трубе не должно быть свободного пространства.

  6. Второй торец трубы также фиксируется сеткой из металла, а также монтируется еще один переходник для отопления.
  7. Изготовление индуктора осуществляется методом наматывания медной проволоки на трубу.
  8. Совет специалистов: количество витков в обмотке должно находиться в пределах от 80 до 90.

  9. Согласно схеме, концы медной обмотки подключаются к полюсам инвертора сварочного аппарата.
  10. Все электрические соединения тщательно изолируются.
  11. Индукционный нагреватель подключается к отоплению.
  12. Монтируется в отопительную систему циркуляционный насос, если такового не было.
  13. К инвертору подключается терморегулятор, который обеспечит автоматизирование функционирование индукционного нагревателя.

После того, когда включен инвертор, индуктор начинает образовывать магнитное поле, которое провоцирует появление вихревых потоков. Эти токи хорошо разогревают нарезанные куски проволоки, которые, в свою очередь, нагревают теплоноситель.

Таким образом, мы подробно рассказали о том, как сделать индукционный нагреватель из сварочного инвертора своими руками. Надеемся, что наша информация окажется вам полезной при сборке нагревателя своими руками.

Смотрите видео, в котором специалист подробно объясняет, как сделать индукционный нагреватель на базе сварочного инвертора своими руками:

Оцените статью: Поделитесь с друзьями!

Как сделать индукционный нагреватель из сварочного инвертора своими руками

Не так давно на рынке отопительной техники появились новинки — индукционные электрические котлы. Вполне естественно, что хорошая вещь всегда вызывает интерес домашних мастеров – умельцев, особенно если учитывать стоимость экземпляров заводского изготовления. Всегда найдутся желающие сделать нечто подобное как можно дешевле и в домашних условиях. Таким образом и появился на свет индукционный нагреватель из сварочного инвертора, о котором и пойдет речь в представленном материале.

Принцип индукционного нагрева

Чтобы самому сделать какое-либо устройство, надо сначала понять, как оно работает. Действие индукционных водонагревателей мы рассмотрим на примере серийных котлов российского производства Эдисон, изготавливаемых на заводе компании Сибтехномаш. Эти котлы послужат прототипом нашего будущего самодельного прибора, поскольку все элементы их конструкции находятся на виду, в отличие от аппаратов других торговых марок.

Примечание. На рынке присутствуют изделия и другого известного бренда – ВИН, но в них все детали упрятаны внутрь стального корпуса, повторить подобную конструкцию в домашних условиях будет затруднительно.

Заводской котел Эдисон представляет собой блок из нескольких нагревательных элементов индукционного типа. Каждый элемент – это стальная труба расчетного диаметра в виде змеевика, внутри которой циркулирует теплоноситель. Она опоясывает индукционную катушку, называемую индуктором, по ней протекает ток высокой частоты, создаваемый отдельно стоящим в шкафу трансформатором. В результате вокруг катушки образуется мощное электромагнитное поле, чей вектор изменяет направление с огромной частотой. Это поле нагревает металлические стенки трубы, а от них подогревается и теплоноситель.

Возникает вопрос: зачем городить столь сложную конструкцию, когда есть старые добрые ТЭНы либо простые электродные котлы? Смысл в том, чтобы избавиться от недостатков этих нагревательных элементов, сохранив достоинства. Индукционный теплогенератор прогревает воду так же быстро, как и электродный котел, но при этом его рабочая часть не подвержена разрушению. Индукционная катушка – весьма надежный элемент и не перегорит, как обычный ТЭН, так как не испытывает большой нагрузки.

Как сделать нагреватель

Наш самодельный индукционный нагреватель из сварочного инвертора будет несколько изменен по сравнению с прототипом, чтобы упростить его изготовление. Для создания электромагнитного поля снаружи индуктора потребуется серьезная катушка с огромным числом витков, к тому же согнуть трубу в виде змеевика не так-то просто. Поэтому лучше прямую трубу поместить внутрь индукционной катушки, чтоб она работала как сердечник.

По логике, труба должна быть металлической, но в самодельной установке с небольшим индуктором она будет очень слабо нагревать теплоноситель. Так что мастера-умельцы придумали другое устройство сердечника из полимерной трубы, частично наполненной отрезками металлической проволоки. Роль индуктивного контура сыграет катушка из эмалированной медной проволоки. Ну и генератором тока высокой частоты послужит бытовой инверторный аппарат для дуговой сварки. Итак, уточняем перечень материалов:

  • труба полимерная диаметром 50 мм из сшитого полиэтилена для отопления, выдерживающая температуру теплоносителя до 95 °С;
  • проволока стальная диаметром 6 мм;
  • провод медный эмалированный сечением 3 мм2;
  • мелкоячеистая сетка из тонкой металлической проволоки.

Стальную катанку нарезают частями длиной 4—6 мм, чтобы получились цилиндрики разных размеров. Затем один торец трубы закрывают мелкоячеистой сеткой и засыпают внутрь отрезки проволоки. Чтобы они не выпадали наружу, сетку надо поставить и с другой стороны. Из медного провода поверх трубы своими руками выполняют индукционную обмотку, что будет служить нагревателем. Число витков – от 85 до 95, концы тщательно изолируются и подсоединяются к выходу сварочного инвертора, как это показано на схеме:

Теперь после включения сварочного аппарата катушка создаст электромагнитное поле, вызывающее течение вихревых токов в металлическом сердечнике из кусков катанки. Он станет быстро прогреваться, поднимая температуру протекающей по трубе воды. Собственно, на этом изготовление индукционного нагревателя закончено, остается его установить в помещении топочной и подключить к отопительной системе.

Важно. В целях безопасности следует хорошо изолировать все открытые токонесущие части, а инвертор обязательно заземлить.

Особенности и предостережения

Поскольку индукционные нагреватели со сварочным инвертором, сделанные своими руками, не могут самостоятельно управлять температурой воды, то в первозданном виде они являются источником повышенной опасности. Поэтому устройство требует доработки, а именно — добавлением устройств контроля и автоматики. Для начала на выходе из трубы надо установить стандартную группу безопасности, включающую в себя манометр, воздухоотводчик и предохранительный клапан.

Важно. Аппарат может нормально функционировать только в системах с принудительной циркуляцией теплоносителя. При самотечной схеме элемент быстро перегреется, что грозит разрушением пластиковой трубы.

Чтобы избежать перегрева, следует снабдить нагреватель устройством аварийного отключения, управляемым от термостата. Если у вас имеются хорошие навыки в области сборки электрических схем, для управления нагревом вы можете задействовать терморегулятор с датчиком температуры воды и реле, размыкающим цепь при достижении установленной температуры теплоносителя.

Минус данной конструкции заключается в ее малой эффективности, да и надежность аппарата под вопросом. Дело в том, что в заводских котлах вода проходит через теплообменник свободно, а у нас на ее пути возникает препятствие в виде кусков катанки. Они перекрывают все сечение трубы и создают высокое гидравлическое сопротивление. Да и в случае нештатной ситуации авария чревата разрывом пластика и возможным коротким замыканием из-за потока горячей воды.

Надо сказать, что переделка сварочного инвертора в индукционный нагреватель нецелесообразна еще и потому, что тепловая мощность устройства будет ограничена максимальной электрической мощностью инвертора. Обычно имеющегося в доме аппарата хватит на обогрев комнаты площадью 25—30 м2 в лучшем случае, да и чем вы станете выполнять сварочные работы все это время? По сути, такой нагреватель использовать можно, но только в исключительных случаях как способ временного отопления.

Заключение

Идея сделать индукционный водонагреватель сама по себе неплоха, но малоприменима среди широкого круга пользователей. Если подходить с практической точки зрения, когда реально нужно отапливать дом, а не заниматься экспериментами, то вернее будет собрать простой электродный котел либо купить его в готовом виде.

Индукционный нагреватель своими руками из сварочного инвертора

Использование индукционных катушек вместо традиционных ТЭН в отопительном оборудовании позволило значительно увеличить КПД агрегатов при меньшем потреблении электроэнергии.

Индукционные нагреватели появились в продаже относительно недавно, к тому же по достаточно высоким ценам.

Поэтому народные умельцы не оставили эту тему без внимания и придумали, как сделать индукционный нагреватель из сварочного инвертора.

Преимущества индукционного нагревателя

Индукционные нагреватели с каждым днем набирают популярность у потребителя благодаря следующим достоинствам:

  • высокий показатель КПД;
  • агрегат работает практически бесшумно;
  • индукционные котлы и нагреватели считаются достаточно безопасными в сравнении с газовым оборудованием;
  • нагреватель работает полностью в автоматическом режиме;
  • оборудование не требует постоянного обслуживания;
  • благодаря герметичности аппарат, исключаются протечки;
  • из-за вибраций электромагнитного поля образование накипи становится невозможным.

Также к преимуществам данного типа нагревателя можно отнести простоту его конструкции и доступность материалов для сборки аппарата своими руками.

Схема работы индукционного нагревателя

Нагреватель индукторного типа содержит следующие элементы.

  1. Генератор тока. Благодаря данному модулю переменный ток бытовой электросети преобразуется в высокочастотный.
  2. Индуктор. Изготавливается из медной проволоки, скрученной в виде катушки, для образования магнитного поля.
  3. Нагревательный элемент. Представляет собой металлическую трубу, размещенную внутри индуктора.

Все перечисленные элементы, взаимодействуя между собой, работают по следующему принципу. Выработанный генератором высокочастотный ток поступает на катушку индуктора, изготовленную из медного проводника. Ток высокой частоты преобразуется индуктором в электромагнитное поле.

Далее, металлическая труба, находящаяся внутри индуктора, разогревается благодаря воздействию на нее вихревых потоков, возникающих в катушке. Теплоноситель (вода), проходящий через нагреватель, забирает тепловую энергию и переносит ее в отопительную систему.

Также теплоноситель выступает в роли охладителя нагревательного элемента, что продляет “жизнь” отопительному котлу.

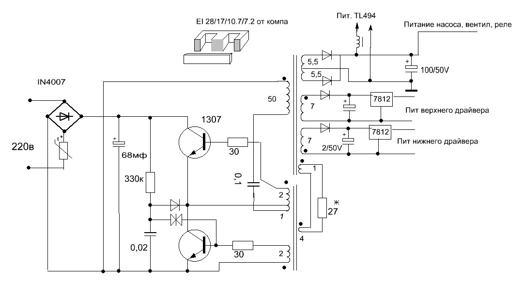
Ниже предоставлена электрическая схема индукционного нагревателя.

На следующем фото показано, как работает индукционный нагреватель металла.

Важно! Если прикоснуться разогреваемой деталью к двум виткам индуктора, то произойдет межвитковое замыкание, от которого мгновенно выгорят транзисторы.

Сборка и монтаж системы

Подключать индуктор к клеммам сварочного аппарата, предназначенным для подсоединения сварочных кабелей, нельзя. Если это сделать, то агрегат просто выйдет из строя. Чтобы приспособить инвертор под работу с индукционным нагревателем, потребуется достаточно сложная переделка аппарата, требующая, в первую очередь, знаний в радиоэлектронике.

В двух словах, эта переделка выглядит так: катушку, а именно ее первичную обмотку, требуется подсоединить после преобразователя высокой частоты инвертора вместо встроенной индукционной катушки последнего. Кроме этого, потребуется удалить диодный мост и спаять конденсаторный блок.

Как происходит переделка сварочного инвертора в индукционный нагреватель, можно узнать из этого видео.

Индукционная печь для металла

Чтобы сделать индукционный нагреватель из сварочного инвертора, потребуются следующие материалы.

  1. Инверторный сварочный аппарат. Хорошо, если в агрегате будет реализована функция плавной регулировки тока.
  2. Медная трубка диаметром около 8 мм и длиной, достаточной, чтобы сделать 7 витков вокруг заготовки 4-5 см в диаметре. Кроме этого, после витков должны остаться свободные концы трубки длиной около 25 см.

Для сборки печи выполните следующие действия.

  1. Подберите какую-либо деталь диаметром 4-5 см, которая будет служить шаблоном для наматывания катушки из медной трубки. Это может быть деревянная круглая деталь, металлическая или пластиковая труба.
  2. Возьмите медную трубку и заклепайте один ее конец молотком.
  3. Плотно заполните трубку сухим песком и заклепайте второй ее конец. Песок не даст трубке сломаться при скручивании.
  4. Сделайте 7 витков трубки вокруг шаблона, после чего спилите ее концы и высыпьте песок.
  5. Подсоедините получившуюся катушку к переделанному инвертору.

Совет! Если предполагается, что индукционная печь будет работать длительное время на большой мощности, то к трубке рекомендуется подвести водяное охлаждение.

Индукционный нагреватель для воды

Для сборки отопительного котла потребуются следующие конструктивные элементы.

  1. Инвертор. Аппарат выбирается такой мощности, какая нужна для отопительного котла.
  2. Толстостенная труба (пластиковая), можно марки PN Ее длина должна быть 40-50 см. Сквозь нее будет проходить теплоноситель (вода). Внутренний диаметр трубы должен быть не меньше 5 см. В таком случае наружный диаметр будет равняться 7,5 см. Если внутренний диаметр будет меньше, то и производительность котла буде невысокой.
  3. Стальная проволока. Также можно взять пруток из металла диаметром 6-7 мм. Из проволоки или прутка нарезаются небольшие куски (4-5 мм). Эти отрезки будут выполнять роль теплообменника (сердечника) индуктора. Вместо стальных отрезков можно использовать цельнометаллическую трубку меньшего диаметра или стальной шнек.
  4. Палочки или стержни из текстолита, на которые будет наматываться индукционная катушка. Применение текстолита убережет трубу от нагретой катушки, поскольку данный материал устойчив к высоким температурам.
  5. Изолированный кабель сечением 1,5 мм2 и длиной 10-10,5 метров. Изоляция кабеля должна быть волокнистой, эмалевой, стекловолоконной или асбестовой.

Совет! Вместо стальной проволоки допускается использовать металлическую губку из нержавейки. Но перед покупкой их проверяют магнитом: если мочалка притягивается магнитом, то ее можно использовать в качестве нагревателя.

Индукционный котел отопления собирается по следующему алгоритму. Заполните корпус теплообменника изделиями из металла, о которых говорилось выше. На конце трубы, служащей корпусом, припаяйте переходники, подходящие по диаметру к трубам отопительного контура.

При необходимости, к переходникам можно припаять уголки. Также следует припаять муфты-американки. Благодаря им нагреватель будет легко демонтировать, для проведения ремонта или профилактического осмотра.

На следующем этапе на корпус теплообменника необходимо наклеить текстолитовые полоски, на которые будет наматываться катушка. Также следует сделать из того же текстолита пару стоек высотой 12-15 мм. На них будут расположены контакты для подключения нагревателя к переделанному инвертору.

Поверх полосок из текстолита намотайте катушку. Между витками должно быть расстояние не менее 3 мм. Намотка должна состоять из 90 витков проводника. Концы кабеля необходимо закрепить на ранее подготовленных стойках.

Вся конструкция помещается в кожух, который в целях безопасности будет выполнять роль изоляции. Для кожуха подойдет пластиковая труба диаметром большим, чем катушка.

В защитном кожухе необходимо сделать 2 отверстия для вывода электрического кабеля. В торцы трубы можно установить заглушки, после чего в них следует проделать отверстия под патрубки.

Через последние котел будет подсоединяться к отопительной магистрали.

Важно! Испытывать нагреватель можно лишь после заполнение его водой. Если включить его “на сухую”, то пластиковая труба расплавится, и придется собирать нагреватель заново.

Далее, котел врезается в систему отопления по схеме, приведенной ниже.

Схема подключения состоит из следующих элементов.

  1. Источник высокочастотного тока. В данном случае – это видоизмененный инвертор.
  2. Индукционный нагреватель.
  3. Элементы безопасности. В эту группу могут входить: термометр, предохранительный клапан, манометр и т.д.
  4. Шаровые краны. Используются для слива или заправки системы водой, а также для перекрытия подачи воды на определенном участке контура.
  5. Циркуляционный насос. Благодаря ему вода сможет двигаться по отопительной системе.
  6. Фильтр. Применяется для очистки теплоносителя от механических загрязнений. Благодаря очистке воды продлевается срок службы всего оборудования.
  7. Расширительный бачок мембранного типа. Применяется для компенсации теплового расширения воды.
  8. Радиатор отопления. Для индукционного отопления лучше использовать либо алюминиевые радиаторы, либо биметаллические, поскольку они при небольших габаритах имеют высокую теплоотдачу.
  9. Шланг, через который можно заполнять систему либо сливать из нее теплоноситель.

Как видно из вышеописанного метода, самостоятельно изготовить индукционный нагреватель вполне возможно. Но лучше покупного он не будет.

Даже если вы обладаете необходимыми знаниями в электротехнике, следует задуматься, насколько будет безопасной эксплуатация такого аппарата, поскольку он не оборудован ни специальными датчиками, ни блоком контроля.

Поэтому рекомендуется отдать предпочтение готовому оборудованию, изготовленному в заводских условиях.

Источник: http://Tehnika.expert/dlya-remonta/svarochnyj-apparat/indukcionnyj-nagrevatel-iz-invertora.html

Простой, но мощный индукционный нагреватель

Привет, в данной самоделке я покажу процесс создания мощного, но простого индукционного нагревателя. Этот «индукционник» способен за считанные секунды разогревать стальное лезвие «до красна». С помощью него, можно «калить» предметы (инструменты, гвозди, саморезы), а так же расплавлять различные материалы (олово, алюминий и тд).Вот схема которую нужно собратьПеред началом чтения статья, я рекомендую посмотреть процесс сборки и испытаний:

[media=https://www.youtube.com/watch?v=cEaiQcxifcM]

Нам потребуется:

— 2 транзистора марки IRF3205- 2 стабилитрон 1.5ке12- 2 диода HER208- 2 резистора на 10кОм и на 220Ом- Пленочный конденсатор на 400В 1мкФ- 2 ферритовых кольца (можно достать из старого блока питания компа)- 2 изоляционные шайбы- Радиатор (для охлаждения транзисторов)- Пара винтиков (для закрепления транзисторов в радиаторе)- Термопаста- 2 кусочка слюды (для изоляции транзисторов от радиатора)

— Медный залакированный провод сечением 1.4мм2 длинной 1 метр

— Медный залакированный провод сечением 1.2мм2 2 куска по 1.5 метр- Форма на намотки катушки (я буду использовать аккумулятор формата 18650)- Аккумулятор для питания схемы (8-20В)- 2 небольших кусочка провода

А так же:

— Бокорезы, ножик, отвертка, паяльник.

Подробное описание изготовления:

Шаг 1: Намотка катушки. Первым делом намотаем провод 1.4мм2 на «форму» (еще раз напомню что в качестве «формы» я буду использовать аккумулятор формата 18650) что-бы получить катушку.

Должно получится что-то наподобие этогоДалее ножиком снимаем изоляцию с катушкиИ залуживаем проводаДолжно получится примерно такШаг 2: Намотка катушки на ферритовые кольца. На этом этапе необходимо намотать провод 1.2мм2 на ферритовые кольца.Для этого возьмем кольцо и проденем в него провод.И начинаем намоткуОбратите внимание, что витки должны быть плотно натянуты. В итоге получаем это.Шаг 3: Закрепление и подготовка транзисторов. Первым делом подготовим термопасту. Я буду использовать весьма распространенную КПТ-8.Необходимо нанести тонким слоем термопасту по всей площади на 2 кусочка слюды.Что бы получилось так.Затем «приклеиваем» слюду на радиаторТо же самое делаем и с самим транзистором.Аккуратно прислоняем транзистор (между слюдой) к радиатору.И прикручиваем его с помощью нескольких винтиков.Так же проделываем и со вторым транзистором. Таким образом на данном этапе уже имеется 2 транзистора прикрученных к радиатору и готовых к дальнейшей пайки.

Шаг 4: Пайка компонентов по схеме.

На этом этапе начинается самая «интересная» часть. После ее завершения уже получится полностью готовое устройство.Подготовим 2 резистора на 220 Ом.Их необходимо припаять к левым ногам транзисторов.И затем оставшиеся концы соединить между собой и залудить.Затем необходимо подготовить стабилитроны.Их необходимо припаять между левой и правой «ножкой» транзистора.

Все это делается с 2 транзисторами.Что бы получилось так.Теперь необходимо соединить «правые» ножки транзисторов (истоки) перемычкой. В ее роли послужит остаток залакированного медного провода.Подготовим 2 резистора на 10 кОмЗатем соединяем левую ногу транзистора (затвора) с правой ногой (истоком) резистором на 10 кОмТак же делаем и со вторым транзистором.

Получаем подобие этого.Теперь настала очередь диодов.Необходимо припаять анод диода (значок треугольничка) к левой ноге транзистора.А второй конец диода к центральной ноге к другому транзистору.После сделать то же самое, но с другим транзистором.

Далее нужна катушка, которую сделали еще на первом этапеЕё концы необходимо припаять к стокам транзисторов (центральные ноги транзисторов).Следом нужно припаять конденсатор между катушкой как на фото.Один из последних этапов и присоединение дросселей. Но сначала его необходимо подготовить, для этого снимаете изоляцию и залуживаете концы.

Вслед за этим с каждой стороны транзистора его нужно припаять к общей точке соединения резистором на 220 Ом и место куда паяли конденсатор.Теперь можно подготовить 2 небольших кусочка провода(желательного разного цвета) для питания всей схемы.

Один из провода (в моём случаи желтый) припаиваем к месту соединения резисторов на 220 Ом, сюда будет подключаться плюса черный провод (минус) идет на правую ногу (истоку) одного из транзисторов.Вот финальное фото уже полностью рабочей и собранной схемы.Шаг 5: Подключение и проверка.

Для питания схемы я буду использовать Li Po аккумулятор для квадрокоптеров.Но можно использовать любой другой (или даже несколько) напряжением от 8 В до 20 В.Плюс с аккумулятора припаиваем к проводу, который присоединен с резисторам на 220 Ом, в моем случаи это желтый. Но я подключаю через амперметр, что бы еще и показать ток потребляемый схемой.

Вы конечно можете этого не делать. Минус же идет на другой провод (черный), я рекомендую его припаять через кнопку, но для демонстрации я просто буду их соединять когда нужно что бы схема заработала.У меня ток достигал 15А. Эти значения могут колебаться в зависимости от разных условий, просто учитывайте это.

Спасибо за внимание. Всем удачи в начинаниях!

Становитесь автором сайта, публикуйте собственные статьи, описания самоделок с оплатой за текст. Подробнее здесь.

Источник: https://USamodelkina.ru/14682-prostoj-no-moschnyj-indukcionnyj-nagrevatel.html

Как сделать индукционный нагреватель из сварочного инвертора

Не так давно на рынке отопительной техники появились новинки — индукционные электрические котлы.

Вполне естественно, что хорошая вещь всегда вызывает интерес домашних мастеров – умельцев, особенно если учитывать стоимость экземпляров заводского изготовления.

Всегда найдутся желающие сделать нечто подобное как можно дешевле и в домашних условиях. Таким образом и появился на свет индукционный нагреватель из сварочного инвертора, о котором и пойдет речь в представленном материале.

Принцип индукционного нагрева

Чтобы самому сделать какое-либо устройство, надо сначала понять, как оно работает.

Действие индукционных водонагревателей мы рассмотрим на примере серийных котлов российского производства Эдисон, изготавливаемых на заводе компании Сибтехномаш.

Эти котлы послужат прототипом нашего будущего самодельного прибора, поскольку все элементы их конструкции находятся на виду, в отличие от аппаратов других торговых марок.

Примечание. На рынке присутствуют изделия и другого известного бренда – ВИН, но в них все детали упрятаны внутрь стального корпуса, повторить подобную конструкцию в домашних условиях будет затруднительно.

Заводской котел Эдисон представляет собой блок из нескольких нагревательных элементов индукционного типа. Каждый элемент – это стальная труба расчетного диаметра в виде змеевика, внутри которой циркулирует теплоноситель.

Она опоясывает индукционную катушку, называемую индуктором, по ней протекает ток высокой частоты, создаваемый отдельно стоящим в шкафу трансформатором. В результате вокруг катушки образуется мощное электромагнитное поле, чей вектор изменяет направление с огромной частотой.

Это поле нагревает металлические стенки трубы, а от них подогревается и теплоноситель.

Возникает вопрос: зачем городить столь сложную конструкцию, когда есть старые добрые ТЭНы либо простые электродные котлы? Смысл в том, чтобы избавиться от недостатков этих нагревательных элементов, сохранив достоинства.

Индукционный теплогенератор прогревает воду так же быстро, как и электродный котел, но при этом его рабочая часть не подвержена разрушению.

Индукционная катушка – весьма надежный элемент и не перегорит, как обычный ТЭН, так как не испытывает большой нагрузки.

Как сделать нагреватель

Наш самодельный индукционный нагреватель из сварочного инвертора будет несколько изменен по сравнению с прототипом, чтобы упростить его изготовление.

Для создания электромагнитного поля снаружи индуктора потребуется серьезная катушка с огромным числом витков, к тому же согнуть трубу в виде змеевика не так-то просто.

Поэтому лучше прямую трубу поместить внутрь индукционной катушки, чтоб она работала как сердечник.

По логике, труба должна быть металлической, но в самодельной установке с небольшим индуктором она будет очень слабо нагревать теплоноситель.

Так что мастера-умельцы придумали другое устройство сердечника из полимерной трубы, частично наполненной отрезками металлической проволоки. Роль индуктивного контура сыграет катушка из эмалированной медной проволоки.

Ну и генератором тока высокой частоты послужит бытовой инверторный аппарат для дуговой сварки. Итак, уточняем перечень материалов:

  • труба полимерная диаметром 50 мм из сшитого полиэтилена для отопления, выдерживающая температуру теплоносителя до 95 °С;
  • проволока стальная диаметром 6 мм;
  • провод медный эмалированный сечением 3 мм2;
  • мелкоячеистая сетка из тонкой металлической проволоки.

Стальную катанку нарезают частями длиной 4—6 мм, чтобы получились цилиндрики разных размеров. Затем один торец трубы закрывают мелкоячеистой сеткой и засыпают внутрь отрезки проволоки.

Чтобы они не выпадали наружу, сетку надо поставить и с другой стороны. Из медного провода поверх трубы своими руками выполняют индукционную обмотку, что будет служить нагревателем.

Число витков – от 85 до 95, концы тщательно изолируются и подсоединяются к выходу сварочного инвертора, как это показано на схеме:

Теперь после включения сварочного аппарата катушка создаст электромагнитное поле, вызывающее течение вихревых токов в металлическом сердечнике из кусков катанки. Он станет быстро прогреваться, поднимая температуру протекающей по трубе воды. Собственно, на этом изготовление индукционного нагревателя закончено, остается его установить в помещении топочной и подключить к отопительной системе.

Важно. В целях безопасности следует хорошо изолировать все открытые токонесущие части, а инвертор обязательно заземлить.

Особенности и предостережения

Поскольку индукционные нагреватели со сварочным инвертором, сделанные своими руками, не могут самостоятельно управлять температурой воды, то в первозданном виде они являются источником повышенной опасности.

Поэтому устройство требует доработки, а именно — добавлением устройств контроля и автоматики.

Для начала на выходе из трубы надо установить стандартную группу безопасности, включающую в себя манометр, воздухоотводчик и предохранительный клапан.

Важно. Аппарат может нормально функционировать только в системах с принудительной циркуляцией теплоносителя. При самотечной схеме элемент быстро перегреется, что грозит разрушением пластиковой трубы.

Чтобы избежать перегрева, следует снабдить нагреватель устройством аварийного отключения, управляемым от термостата. Если у вас имеются хорошие навыки в области сборки электрических схем, для управления нагревом вы можете задействовать терморегулятор с датчиком температуры воды и реле, размыкающим цепь при достижении установленной температуры теплоносителя.

Минус данной конструкции заключается в ее малой эффективности, да и надежность аппарата под вопросом.

Дело в том, что в заводских котлах вода проходит через теплообменник свободно, а у нас на ее пути возникает препятствие в виде кусков катанки. Они перекрывают все сечение трубы и создают высокое гидравлическое сопротивление.

Да и в случае нештатной ситуации авария чревата разрывом пластика и возможным коротким замыканием из-за потока горячей воды.

Надо сказать, что переделка сварочного инвертора в индукционный нагреватель нецелесообразна еще и потому, что тепловая мощность устройства будет ограничена максимальной электрической мощностью инвертора.

Обычно имеющегося в доме аппарата хватит на обогрев комнаты площадью 25—30 м2 в лучшем случае, да и чем вы станете выполнять сварочные работы все это время? По сути, такой нагреватель использовать можно, но только в исключительных случаях как способ временного отопления.

Заключение

Идея сделать индукционный водонагреватель сама по себе неплоха, но малоприменима среди широкого круга пользователей.

Если подходить с практической точки зрения, когда реально нужно отапливать дом, а не заниматься экспериментами, то вернее будет собрать простой электродный котел либо купить его в готовом виде.

Источник: https://cotlix.com/kak-sdelat-indukcionnyj-nagrevatel-iz-svarochnogo-invertora

Как из инвертора для сварки сделать нагреватель

Принцип нагрева металла вихревыми токами, индуцируемыми внешним электромагнитным полем, известен достаточно давно. Плавильные индукционные тигельные печи используются в металлургии с начала прошлого века. Индукционный нагрев применяется при закалке инструмента и пайке массивных деталей.

Идея использовать индукционный нагрев в системах отопления начала реализовываться в конце прошлого века. Наряду с промышленными установками, стали появляться самодельные устройства, в том числе такие, как индукционный нагреватель из сварочного инвертора.

Принцип работы в системе водяного отопления

Источником рабочего электромагнитного поля индукционного нагревателя служит индуктор, представляющий собой катушку из проводникового материала. Индуктор индукционного нагревателя подключен к источнику переменного тока высокой частоты. Внутрь катушки, где поле наиболее интенсивно, помещается металлический предмет, служащий магнитным сердечником.

Под воздействием поля индуктора в толще стального сердечника происходит намагничивание зерен структуры металла (доменов). Вектор магнитной индукции каждого домена изменяет своё направление с частотой внешнего поля. В результате индуцируются так называемые вихревые токи, быстро разогревающие металл сердечника.

Теперь представим, что роль сердечника играет стальная труба отопления, по которой движется теплоноситель. Получая энергию в результате индукционного нагрева, труба отдает тепло циркулирующей жидкости. Так происходит разогрев системы водяного отопления.

Источник напряжения высокой частоты

Создание своими руками высокочастотного блока питания для индукционного нагревателя хоть и не относится к разряду невыполнимых задач, все же под силу далеко не каждому. И здесь на помощь может прийти готовое устройство, обычный бытовой сварочный инвертор.

Из сведений об устройстве сварочного инвертора известно, что в нем происходит формирование переменного напряжения с частотой до нескольких десятков килогерц.

То есть, сварочный инвертор представляет собой готовый мощный источник тока высокой частоты, который можно использовать для питания индуктора. Многочисленные примеры реализации этой идеи подтверждают возможность создания установки для индукционного нагрева металла из сварочного инвертора.

Подключение к индуктору

Вначале следует сказать о конструкции самого индуктора. Его рекомендуется сделать в виде цилиндрической катушки, намотанной в один ряд медным проводом. Витки должны быть изолированы друг от друга.

Рекомендуемое число витков – от 80 до 100. Сечение провода обычно составляет 2,5 – 4 мм2. В качестве сердечника можно использовать саму трубу отопления, но практические опыты показали, что вода при этом греется слабо. Поэтому была опробована другая конструкция сердечника.

Для более интенсивного нагрева теплоносителя в качестве сердечника предложено использовать отрезок пластиковой трубы, заполненный обрезками стальной проволоки, диаметром 5 – 6 мм.

При такой схеме происходит индукционный нагрев проволоки, обтекаемой теплоносителем. За счет увеличения площади теплообмена вода нагревается значительно интенсивней. Участок трубы с проволокой следует ограничить стальными сетками с обеих сторон, во избежание попадания обрезков в систему отопления.

  • Что касается собственно подключения сварочного инвертора, то рекомендации тех, кто сделал индукционный нагреватель своими руками, несколько неоднородны.
  • Так, часть советов сводится к изготовлению дополнительного промежуточного трансформатора, во вторичную обмотку которого включается индуктор с конденсатором.
  • Другая часть мастеров просто наматывают один виток медного провода на тороидальный высокочастотный трансформатор сварочного инвертора и напрямую к нему подключают индуктор.

В любом случае, не следует использовать выводы + и — сварочного инвертора, с которых осуществляется сварка. Напряжение на них выпрямленное, с наложенными высокочастотными пульсациями. Постоянная составляющая сварочного напряжения просто перегреет индуктор, не создавая рабочего поля.

Преимущества

Реальными преимуществами индукционных нагревателей являются:

  • надежная гальваническая развязка цепей нагревателя с системой отопления;
  • более мягкий режим работы индуктора по сравнению с обычными электрическими нагревателями.

Описывая нагреватели такого типа, сторонники этого вида отопления обычно приводят большой список других преимуществ, однако, некоторые из них явны вымышленные.

Так, ожидать экономию электроэнергии, применяя эти нагреватели, не стоит. Коэффициент полезного действия обычных электрических котлов близок к 100%, более эффективно использовать электроэнергию, потребляемую нагревателем, просто невозможно.

Источник: https://svaring.com/welding/apparaty/indukcionnyj-nagrevatel-iz-svarochnogo-invertora

Индукционный нагреватель из сварочного инвертора

Можно ли самостоятельно сделать индукционный нагреватель своими руками из сварочного инвертора, причём никаких противозаконных действий вы не делаете, и контролирующие или надзорные органы не могут вам наказать за такой способ подключения к электросети.

Многие считают, что рациональным решением создания отопительной системы в доме будет подключение газового котла. В принципе, все это верно, но как быть собственнику недвижимости, если нет прямого выхода на централизованную систему газоснабжения.

В данном случае поможет один из распространённых вариантов, это монтаж индукционный нагреватель из сварочного инвертора.

Внешний вид инду

Как спроектировать схему индукционного нагревателя

В статье дается пошаговое руководство по проектированию собственной самодельной базовой схемы индукционного нагревателя, которую также можно использовать в качестве индукционной варочной панели.

Базовая концепция индукционного нагревателя

Вы, возможно, встречали в Интернете много схем индукционного нагревателя, изготовленных своими руками, но, похоже, никто не раскрыл решающий секрет реализации идеальной и успешной конструкции индукционного нагревателя. Прежде чем узнать этот секрет, важно знать основную концепцию работы индукционного нагревателя.

Индукционный нагреватель на самом деле является крайне «неэффективной» формой электрического трансформатора, и эта неэффективность становится его основным преимуществом.

Мы знаем, что в электрическом трансформаторе сердечник должен быть совместим с наведенной частотой, и когда существует несовместимость между частотой и материалом сердечника в трансформаторе, это приводит к выделению тепла.

По сути, трансформатору с железным сердечником потребуется более низкий диапазон частот от 50 до 100 Гц, и по мере увеличения этой частоты сердечник может проявлять тенденцию к пропорциональному нагреванию.Это означает, что если частота будет увеличена до гораздо более высокого уровня, она может превысить 100 кГц, что приведет к сильному выделению тепла внутри ядра.

Да, именно это и происходит с системой индукционного нагрева, где варочная панель действует как сердечник и, следовательно, сделана из железа. А индукционная катушка подвергается воздействию высокой частоты, что в совокупности приводит к выделению пропорционально интенсивного количества тепла на сосуде. Поскольку частота оптимизирована на очень высоком уровне, обеспечивается максимально возможный нагрев металла.

Теперь давайте продолжим и изучим важные аспекты, которые могут потребоваться для проектирования успешной и технически правильной схемы индукционного нагревателя. Следующие детали объяснят это:

Что вам понадобится

Две основные вещи, необходимые для создания любой индукционной посуды:

1) Бифилярная катушка.

2) Схема генератора регулируемой частоты

Я уже обсуждал несколько схем индукционного нагревателя на этом веб-сайте, вы можете прочитать их ниже:

Схема солнечного индукционного нагревателя

Схема индукционного нагревателя с использованием IGBT

Простая схема индукционного нагревателя — Схема нагревательной плиты

Схема малого индукционного нагревателя для школьного проекта

Все вышеперечисленные звенья имеют две вышеупомянутые общие черты, то есть у них есть рабочая катушка и каскад задающего генератора.

Проектирование рабочей катушки

Для разработки индукционной посуды рабочая катушка должна быть плоской по своей природе, поэтому она должна быть бифилярного типа с ее конфигурацией, как показано ниже:

Конструкция бифилярного типа катушки, показанная выше, может быть эффективно применяется для изготовления домашней индукционной посуды.

Для оптимального отклика и низкого тепловыделения внутри катушки убедитесь, что провод бифилярной катушки сделан из множества тонких медных жил вместо одной сплошной проволоки.

Таким образом, это становится рабочей катушкой кухонной посуды, теперь концы этой катушки просто нужно объединить с согласующим конденсатором и совместимой сетью частотного драйвера, как показано на следующем рисунке:

Проектирование серии H-Bridge Схема резонансного драйвера

До сих пор информация должна была просветить вас относительно того, как сконфигурировать простую индукционную посуду или конструкцию индукционной варочной панели, однако наиболее важной частью конструкции является то, как резонировать конденсаторную сеть катушки (контур резервуара) в наиболее оптимальный диапазон, чтобы схема работала на наиболее эффективном уровне.

Для того, чтобы цепь катушки / емкости конденсатора (LC-цепь) работала на их уровне резонанса, необходимо, чтобы индуктивность катушки и емкость конденсатора были идеально согласованы.

Это может произойти только в том случае, если реактивное сопротивление обоих аналогов одинаковое, то есть реактивное сопротивление катушки (индуктора) и конденсатора примерно одинаковы.

Как только это будет исправлено, можно ожидать, что контур резервуара будет работать на своей собственной частоте, а сеть LC достигнет точки резонанса.Это называется идеально настроенной LC-схемой.

На этом завершаются основные процедуры проектирования цепи индукционного нагревателя.

Вам может быть интересно узнать, что такое резонанс контура LC. ?? И как это можно быстро рассчитать для выполнения конкретной конструкции индукционного нагревателя? Мы подробно обсудим это в следующих разделах.

Вышеупомянутые абзацы объясняют фундаментальные секреты разработки недорогой, но эффективной индукционной варочной панели в домашних условиях, в следующих описаниях мы увидим, как это можно реализовать, специально рассчитав ее ключевые параметры, такие как резонанс настроенного контура LC и правильный размер провода катушки для обеспечения оптимальной пропускной способности тока.

Что такое резонанс в LC-цепи индукционного нагревателя

Когда конденсатор в настроенной LC-цепи на мгновение заряжается, конденсатор пытается разрядить и сбросить накопленный заряд по катушке, катушка принимает заряд и сохраняет заряд в виде магнитного поля. Но как только конденсатор разряжен в процессе, катушка вырабатывает почти эквивалентное количество заряда в виде магнитного поля, и теперь она пытается заставить его вернуться внутрь конденсатора, хотя и с противоположной полярностью.

Изображение предоставлено:

Википедия

Конденсатор снова вынужден заряжаться, но на этот раз в противоположном направлении, и как только он полностью заряжен, он снова пытается опустошить катушку, и это приводит к обмен заряда в форме колебательного тока через LC-сеть.

Частота этого колебательного тока становится резонансной частотой настроенного LC-контура.

Однако из-за собственных потерь вышеуказанные колебания со временем затухают, а частота и заряд через какое-то время заканчиваются.

Но если разрешено поддерживать частоту через внешний частотный вход, настроенный на тот же самый уровень резонанса, то это может гарантировать постоянный эффект резонанса, индуцируемый через LC-контур.

На резонансной частоте можно ожидать, что амплитуда напряжения, колеблющегося в LC-контуре, будет на максимальном уровне, что приведет к наиболее эффективной индукции.

Следовательно, мы можем подразумевать, что для реализации идеального резонанса в сети LC для конструкции индукционного нагревателя нам необходимо обеспечить следующие важные параметры:

1) Настроенная цепь LC

2) И согласованная частота для поддержания резонанс LC-контура.

Это можно рассчитать по следующей простой формуле:

F = 1 ÷ x √LC

, где L — в Генри, а C — в Фарадах

Если вы не хотите идти Из-за хлопот расчета резонанса резервуара LC катушки по формуле гораздо более простым вариантом может быть использование следующего программного обеспечения:

LC Resonant Frequency Calculator

Или вы также можете построить этот измеритель угла наклона сетки для определения и настройки резонанса частота.

После того, как резонансная частота определена, пора настроить полномостовую ИС на эту резонансную частоту, соответствующим образом выбрав компоненты синхронизации Rt и Ct. Это может быть выполнено методом проб и ошибок путем практических измерений или с помощью следующей формулы:

Для расчета значений Rt / Ct можно использовать следующую формулу:

f = 1 / 1,453 x Rt x Ct, где Rt — в Омах и Ct в Фарадах.

Использование последовательного резонанса

В концепции индукционного нагревателя, обсуждаемой в этом посте, используется последовательный резонансный контур.

Когда используется последовательный резонансный LC-контур, у нас есть последовательно соединенные индуктор (L) и конденсатор (C), как показано на следующей схеме.

Общее напряжение В , приложенное к последовательному LC, будет суммой напряжения на катушке индуктивности L и напряжения на конденсаторе C. Ток, протекающий через систему, будет равен току, протекающему через L и компоненты C.

V = VL + VC

I = IL = IC

Частота приложенного напряжения влияет на реактивные сопротивления катушки индуктивности и конденсатора.Когда частота увеличивается от минимального значения до более высокого значения, индуктивное реактивное сопротивление XL индуктора будет пропорционально увеличиваться, но XC, то есть емкостное реактивное сопротивление, будет уменьшаться.

Однако, когда частота увеличивается, будет конкретный случай или порог, когда величины индуктивного реактивного сопротивления и емкостного реактивного сопротивления будут просто равны. Этот экземпляр будет резонансной точкой серии LC, и частота может быть установлена ​​как резонансная частота.

Следовательно, в последовательном резонансном контуре резонанс будет возникать, когда

XL = XC

или, ωL = 1 / ωC

, где ω = угловая частота.

Оценка значения ω дает:

ω = ωo = 1 / √ LC, которая определяется как резонансная угловая частота.

Подставляя это в предыдущее уравнение, а также конвертируя угловую частоту (в радианах в секунду) в частоту (Гц), мы, наконец, получаем:

fo = ωo / 2π = 1 / 2π√ LC

fo = 1 / 2π√ LC

Расчет сечения провода для рабочей катушки индукционного нагревателя

После того, как вы рассчитали оптимизированные значения L и C для цепи резервуара индукционного нагревателя и оценили точную совместимую частоту для схемы драйвера, пришло время вычислить и зафиксируйте текущую пропускную способность рабочей катушки и конденсатора.

Поскольку ток в конструкции индукционного нагревателя может быть существенно большим, этот параметр нельзя игнорировать, и его необходимо правильно назначить цепи LC.

Использование формул для расчета размеров провода для индукционного размера провода может быть немного сложным, особенно для новичков, и именно поэтому на этом сайте было включено специальное программное обеспечение для того же самого, которое любой заинтересованный любитель может использовать для измерения размера провод подходящего размера для вашей индукционной варочной панели.

2 простые схемы индукционного нагревателя — плиты-плиты

В этом посте мы узнаем о двух простых в сборке схемах индукционного нагревателя, которые работают с принципами высокочастотной магнитной индукции для генерирования значительного количества тепла на небольшом заданном радиусе.

Обсуждаемые схемы индукционной плиты действительно просты и используют всего несколько активных и пассивных обычных компонентов для требуемых действий.


Обновление: Вы также можете узнать, как разработать свою собственную варочную панель индукционного нагревателя:
Проектирование цепи индукционного нагревателя — Учебное пособие


Принцип работы индукционного нагревателя

Индукционный нагреватель — это устройство, которое использует высокочастотное магнитное поле для нагрева железного груза или любого ферромагнитного металла посредством вихревого тока.

Во время этого процесса электроны внутри железа не могут двигаться со скоростью, равной частоте, и это приводит к возникновению в металле обратного тока, называемого вихревым током. Это развитие сильного вихревого тока в конечном итоге вызывает нагрев железа.

Вырабатываемое тепло пропорционально току 2 x сопротивлению металла. Поскольку предполагается, что металл нагрузки состоит из железа, мы рассматриваем сопротивление R металлического железа.

Нагрев = I 2 x R (Железо)

Удельное сопротивление железа составляет: 97 нОм · м

Вышеупомянутое тепло также прямо пропорционально наведенной частоте, поэтому обычные трансформаторы с штамповкой из железа не используются в В приложениях с высокочастотным переключением вместо сердечников используются ферритовые материалы.

Однако здесь вышеупомянутый недостаток используется для получения тепла от высокочастотной магнитной индукции.

Обращаясь к предлагаемым ниже схемам индукционного нагревателя, мы находим концепцию, использующую ZVS или технологию переключения при нулевом напряжении для требуемого запуска полевых МОП-транзисторов.

Технология обеспечивает минимальный нагрев устройств, что делает работу очень эффективной и действенной.

Кроме того, цепь, являющаяся саморезонансной по своей природе, автоматически настраивается на резонансную частоту присоединенной катушки и конденсатора, вполне идентичных цепи резервуара.

Использование генератора Ройера

В схеме в основном используется генератор Ройера, который отличается простотой и саморезонансным принципом работы.

Функционирование схемы можно понять по следующим пунктам:

  1. При включении питания положительный ток начинает течь от двух половин рабочей катушки к стокам МОП-транзисторов.
  2. В то же время напряжение питания также достигает ворот МОП-транзисторов, включая их.
  3. Однако из-за того, что никакие два МОП-транзистора или какие-либо электронные устройства не могут иметь точно одинаковые характеристики электропроводности, оба МОП-транзистора не включаются вместе, а один из них включается первым.
  4. Давайте представим, что T1 включается первым. Когда это происходит, из-за сильного тока, протекающего через T1, его напряжение стока имеет тенденцию падать до нуля, что, в свою очередь, высасывает напряжение затвора другого МОП-транзистора T2 через присоединенный диод Шоттки.
  5. Здесь может показаться, что T1 может продолжать вести себя и уничтожать себя.
  6. Однако именно в этот момент включается контур резервуара L1C1, который играет решающую роль. Внезапное проведение T1 вызывает скачок и коллапс синусоидального импульса на стоке T2. Когда синусоидальный импульс схлопывается, он понижает напряжение затвора T1 и отключает его. Это приводит к повышению напряжения на стоке T1, что позволяет восстановить напряжение затвора для T2. Теперь настала очередь Т2 проводить, Т2 теперь проводит, вызывая повторение того же типа, что и для Т1.
  7. Этот цикл теперь продолжается быстро, заставляя контур колебаться на резонансной частоте контура резервуара LC. Резонанс автоматически настраивается до оптимальной точки в зависимости от того, насколько хорошо совпадают значения LC.

Однако основным недостатком конструкции является то, что в ней в качестве трансформатора используется катушка с ответвлениями по центру, что немного усложняет реализацию обмотки. Однако центральный отвод обеспечивает эффективный двухтактный эффект через катушку всего с помощью пары активных устройств, таких как МОП.

Как видно, через затвор / исток каждого МОП-транзистора подключены диоды быстрого восстановления или высокоскоростного переключения.

Эти диоды выполняют важную функцию разряда емкости затвора соответствующих МОП-транзисторов во время их непроводящих состояний, тем самым делая операцию переключения быстрой и быстрой.

Как работает ZVS

Как мы обсуждали ранее, эта схема индукционного нагревателя работает по технологии ZVS.

ZVS означает переключение при нулевом напряжении, то есть МОП-транзисторы в цепи включаются, когда на их стоках присутствует минимальная или величина тока, или нулевой ток, мы уже узнали это из объяснения выше.

Это фактически помогает МОП-транзисторам безопасно включаться, и, таким образом, эта функция становится очень полезной для устройств.

Эту характеристику можно сравнить с проводимостью при переходе через нуль для симисторов в цепях переменного тока.

Благодаря этому свойству МОП-транзисторы в таких саморезонансных цепях ZVS требуют гораздо меньших радиаторов и могут работать даже с массивными нагрузками до 1 кВА.

Поскольку частота цепи является резонансной по своей природе, она напрямую зависит от индуктивности рабочей катушки L1 и конденсатора C1.

Частота может быть рассчитана по следующей формуле:

f = 1 / (2π * √ [ L * C] )

Где f — частота, вычисленная в Hertz
L — индуктивность основной нагревательной катушки L1, представленная в Henries
, а C — емкость конденсатора C1 в фарадах

МОП-транзисторы

Вы можете использовать IRF540 в качестве МОП-транзисторов, рассчитанных на хорошие 110 В, 33 ампера.Для них можно использовать радиаторы, хотя выделяемое тепло не вызывает опасений, но все же лучше укрепить их на теплопоглощающих металлах. Однако можно использовать любые другие МОП-транзисторы с соответствующим номиналом, для этого нет никаких особых ограничений.

Индуктор или катушки индуктивности, связанные с катушкой основного нагревателя (рабочей катушкой), представляют собой своего рода дроссель, который помогает исключить любое возможное попадание высокочастотной составляющей в источник питания, а также для ограничения тока до безопасных пределов.

Значение этого индуктора должно быть намного выше по сравнению с рабочей катушкой. 2 мГн обычно вполне достаточно для этой цели. Однако он должен быть построен с использованием проводов большого сечения, чтобы обеспечить безопасное прохождение через него большого диапазона тока.

Контур резервуара

C1 и L1 составляют контур резервуара для предполагаемой фиксации высокой резонансной частоты. Опять же, они тоже должны быть рассчитаны на то, чтобы выдерживать высокие значения тока и тепла.

Здесь мы видим использование металлизированных полипропиленовых конденсаторов 330 нФ / 400 В.

1) Мощный индукционный нагреватель с использованием драйвера Mazzilli. Концепция

Первая конструкция, описанная ниже, представляет собой высокоэффективную индукционную концепцию ZVS, основанную на популярной теории драйверов Mazilli.

В нем используется одна рабочая катушка и две катушки ограничителя тока. Конфигурация исключает необходимость центрального отвода от основной рабочей катушки, что делает систему чрезвычайно эффективной и обеспечивает быстрый нагрев нагрузки огромных размеров. Нагревательный змеевик нагревает нагрузку посредством двухтактного механизма полного моста.

Модуль фактически доступен в Интернете и может быть легко куплен по очень разумной цене.

Принципиальная схема этой конструкции представлена ​​ниже:

Исходная схема видна на следующем изображении:

Принцип работы — та же технология ZVS с использованием двух полевых МОП-транзисторов высокой мощности. Вход питания может иметь диапазон от 5 В до 12 В и ток от 5 до 20 ампер в зависимости от используемой нагрузки.

Выходная мощность

Выходная мощность вышеупомянутой конструкции может достигать 1200 Вт при повышении входного напряжения до 48 В и тока до 25 ампер.

На этом уровне тепло, выделяемое рабочим змеевиком, может быть достаточно высоким, чтобы за минуту расплавить болт толщиной 1 см.

Размеры рабочей катушки

Видео-демонстрация

2) Индукционный нагреватель с использованием рабочей катушки с центральным отводом

Эта вторая концепция также является индукционным нагревателем ZVS, но использует центральную бифуркацию для рабочей катушки, который может быть немного менее эффективным по сравнению с предыдущей конструкцией. L1, который является наиболее важным элементом всей схемы.Он должен быть построен с использованием очень толстых медных проводов, чтобы выдерживать высокие температуры во время индукционных операций.

Конденсатор, как описано выше, в идеале должен быть подключен как можно ближе к клеммам L1. Это важно для поддержания резонансной частоты на указанной частоте 200 кГц.

Характеристики первичной рабочей катушки

Для катушки индукционного нагревателя L1 можно намотать множество медных проводов диаметром 1 мм параллельно или бифилярно, чтобы более эффективно рассеивать ток, вызывая меньшее тепловыделение в катушке.

Даже после этого катушка может подвергаться воздействию высоких температур и деформироваться из-за этого, поэтому можно попробовать альтернативный метод намотки.

В этом методе мы наматываем его в виде двух отдельных катушек, соединенных в центре для получения требуемого центрального отвода.

В этом методе можно попробовать использовать меньшие витки для уменьшения импеданса катушки и, в свою очередь, увеличения ее способности выдерживать ток.

Емкость для этой схемы, напротив, может быть увеличена, чтобы пропорционально понизить резонансную частоту.

Конденсаторы резервуара:

Всего 330 нФ x 6 можно использовать для получения чистой емкости приблизительно 2 мкФ.

Как прикрепить конденсатор к индукционной катушке

На следующем изображении показан точный метод подключения конденсаторов параллельно концевым выводам медной катушки, предпочтительно через печатную плату хорошего размера.

Список деталей для указанной выше цепи индукционного нагревателя или цепи индукционной нагревательной плиты

  • R1, R2 = 330 Ом 1/2 Вт
  • D1, D2 = FR107 или BA159
  • T1, T2 = IRF540
  • C1 = 10,000 мкФ / 25 В
  • C2 = 2 мкФ / 400 В, получается путем параллельного подсоединения указанных ниже конденсаторов на 6 нОс 330 нФ / 400 В
  • D3 —- D6 = 25-амперные диоды
  • IC1 = 7812
  • L1 = латунная трубка 2 мм намотанный, как показано на следующих рисунках, диаметр может быть где-то около 30 мм (внутренний диаметр катушек)
  • L2 = 2 мГн дроссель, полученный путем наматывания магнитного провода 2 мм на любой подходящий ферритовый стержень
  • TR1 = 0-15 В / 20 ампер
  • ИСТОЧНИК ПИТАНИЯ: Используйте стабилизированный источник питания постоянного тока 15 В, 20 А.
Использование транзисторов BC547 вместо быстродействующих диодов

На приведенной выше схеме индукционного нагревателя мы видим затворы полевых МОП-транзисторов, состоящих из диодов с быстрым восстановлением, которые может быть трудно получить в некоторых частях страны.

Простая альтернатива этому может заключаться в транзисторах BC547, подключенных вместо диодов, как показано на следующей схеме.

Транзисторы будут выполнять ту же функцию, что и диоды, поскольку BC547 может хорошо работать на частотах около 1 МГц.

Еще одна простая конструкция «сделай сам»

На следующей схеме показана еще одна простая конструкция, аналогичная приведенной выше, которую можно быстро сконструировать дома для реализации индивидуальной системы индукционного нагрева.

Список деталей

  • R1, R4 = 1K 1/4 Вт MFR 1%
  • R2, R3 = 10K 1/4 Вт MFR 1%
  • D1, D2 = BA159 или FR107
  • Z1, Z2 = 12 В, Стабилитрон 1/2 Вт
  • Q1, Q2 = МОП-транзистор IRFZ44n на радиаторе
  • C1 = 0,33 мкФ / 400 В или 3 н.у.1 мкФ / 400 В параллельно
  • L1, L2, как показано на следующих изображениях:
  • L2 восстановлен от любого старого блока питания компьютера ATX.
Как построен L2

Преобразование в горячую плиту Кухонная утварь

Вышеупомянутые разделы помогли нам изучить простую схему индукционного нагревателя с использованием пружинной катушки, однако эту катушку нельзя использовать для приготовления пищи, и для этого нужны серьезные модификации.

В следующем разделе статьи объясняется, как описанную выше идею можно изменить и использовать в качестве простой небольшой индукционной цепи нагревателя посуды или индукционной цепи кадай.

Дизайн низкотехнологичный, с низким энергопотреблением и может отличаться от обычных устройств. Схема была запрошена г-ном Дипешом Гуптой

Технические характеристики

Сэр,

Я прочитал вашу статью Простая схема индукционного нагревателя — Схема горячей плиты и был очень рад обнаружить, что есть люди, готовые помочь таким молодым людям, как мы, в сделай что-нибудь ….

Сэр, я пытаюсь понять принцип работы и пытаюсь разработать для себя индукционный кадай… Сэр, пожалуйста, помогите мне разобраться в дизайне, поскольку я так хорош в электронике

Я хочу разработать индукцию для нагрева кадай диаметром 20 дюймов с частотой 10 кГц по очень низкой цене !!!

Я видел ваши схемы и статью, но немного запутался насчет

  • 1. Используемый трансформатор
  • 2. Как сделать L2
  • 3. И любые другие изменения в схеме для частоты 10-20 кГц при токе 25А

Пожалуйста, помогите мне, сэр, как можно скорее..Это будет полезно, если вы можете предоставить точную информацию о необходимых компонентах. PlzzИ, наконец, вы упомянули об использовании ИСТОЧНИКА ПИТАНИЯ: Используйте регулируемый источник питания постоянного тока 15 В 20 А. Где это используется ….

Спасибо

Dipesh gupta

The Design

Предлагаемая конструкция индукционной кадайной цепи, представленная здесь, предназначена только для экспериментальных целей и может не служить как обычные устройства. Его можно использовать для быстрого приготовления чашки чая или омлета, и ничего большего ожидать не стоит.

Указанная схема была первоначально разработана для нагрева таких предметов, как железный стержень, например, головки болта. отвертка металлическая и т. д., но с некоторыми модификациями эта же схема может применяться для нагрева металлических кастрюль или сосудов с выпуклым дном, например «кадай».

Для реализации вышеизложенного исходная схема не нуждалась бы в каких-либо изменениях, кроме основной рабочей катушки, которую нужно будет немного подправить, чтобы сформировать плоскую спираль вместо пружинной конструкции.

В качестве примера, чтобы преобразовать конструкцию в индукционную посуду так, чтобы она поддерживала сосуды с выпуклым дном, такие как кадай, змеевик должен иметь сферически-спиральную форму, как показано на рисунке ниже:

Схема будет такой же, как объяснено в моем предыдущем разделе, который в основном основан на конструкции Ройера, как показано здесь:

Проектирование спиральной рабочей катушки

L1 изготавливается путем использования 5-6 витков 8-миллиметровой медной трубки в сферическую форму. -спиральная форма, как показано выше, для размещения небольшой стальной чаши посередине.

Змеевик может быть также сжат в плоскую форму спирали, если небольшая стальная кастрюля предназначена для использования в качестве посуды, как показано ниже:

Конструирование ограничителя тока Катушка

L2 может быть изготовлена ​​путем наматывания суперэмалированного материала толщиной 3 мм. медный провод над толстым ферритовым стержнем, количество витков должно проверяться до тех пор, пока на его выводах не будет достигнуто значение 2 мГн.

TR1 может быть трансформатором 20 В 30 ампер или источником питания SMPS.

Фактическая схема индукционного нагревателя довольно проста по своей конструкции и не требует особых объяснений, необходимо позаботиться о следующих вещах:

Резонансный конденсатор должен располагаться относительно ближе к основной рабочей катушке. L1 и должен быть получен путем подключения около 10 ноль 0.22 мкФ / 400 В параллельно. Конденсаторы должны быть строго неполярного и металлизированного полиэфирного типа.

Хотя конструкция может показаться довольно простой, нахождение центрального отвода внутри спирально намотанной конструкции может вызвать головную боль, поскольку спиральная катушка будет иметь несимметричную компоновку, что затруднит определение точного центрального отвода для схемы.

Это можно сделать методом проб и ошибок или с помощью LC-метра.

Неправильно расположенный центральный ответвитель может заставить схему работать ненормально или производить неравномерный нагрев МОП-транзисторов, или вся схема может просто не колебаться в худшей ситуации.

Ссылка: Wikipedia

О Swagatam

Я инженер-электронщик (dipIETE), любитель, изобретатель, разработчик схем / печатных плат, производитель. Я также являюсь основателем веб-сайта: https://www.homemade-circuits.com/, где я люблю делиться своими инновационными идеями и руководствами по схемам.
Если у вас есть запрос, связанный со схемой, вы можете взаимодействовать с ним через комментарии, я буду очень рад помочь!

определение индукционного нагревателя и синонимы индукционного нагревателя (на английском языке)

Из Википедии, бесплатная энциклопедия

Индукционный нагреватель является ключевым элементом оборудования, используемого во всех формах индукционного нагрева.Обычно индукционный нагреватель работает в диапазоне средних частот (MF) или радиочастоты (RF). [1] Три основных компонента составляют основу современного индукционного нагревателя, включая блок питания (силовой инвертор), рабочую головку (трансформатор) и катушку (индуктор). Индукционный нагрев — это бесконтактный метод нагрева проводящего тела с помощью сильного магнитного поля. Индукционные нагреватели с частотой питания (от сети) 50/60 Гц содержат катушку, питаемую непосредственно от источника электроэнергии, как правило, для промышленных применений с меньшей мощностью, где требуются более низкие температуры поверхности.

Компоненты основного оборудования

Индукционный нагреватель обычно состоит из трех элементов.

Блок питания

Часто называют инвертором или генератором. Эта часть системы используется для увеличения частоты сети до 1–400 кГц. Типичная выходная мощность единичной системы составляет от 2 до 500 кВт. [2]

Рабочая головка

Она содержит комбинацию конденсаторов и трансформаторов и используется для соединения силового блока с рабочей катушкой. [3]

Рабочая катушка

Катушка, также известная как индуктор, используется для передачи энергии от силового агрегата и рабочей головки к обрабатываемой детали. Сложность индукторов варьируется от простого соленоида, состоящего из нескольких витков медной трубки, намотанной вокруг оправки, до прецизионного элемента, изготовленного из твердой меди, спаянного и спаянного вместе. Поскольку индуктор — это область, в которой происходит нагрев, конструкция катушки является одним из наиболее важных элементов системы и сама по себе является наукой. [4]

Определение

Термин «высокочастотная индукция» традиционно используется для описания индукционных генераторов, предназначенных для работы в диапазоне частот от 100 кГц до 10 МГц, на практике, однако, диапазон частот, как правило, охватывает от 100 до 10 МГц. 200 кГц. Диапазон мощности обычно составляет от 2,5 до 40 кВт. Обычно индукционные нагреватели в этом диапазоне используются для небольших компонентов и приложений, таких как индукционная закалка клапана двигателя. [5]

Термин «индукция МП» традиционно используется для описания индукционных генераторов, предназначенных для работы в диапазоне частот от 1 до 10 кГц.Диапазон мощности обычно составляет от 50 до 500 кВт. Индукционные нагреватели, работающие в этих диапазонах, обычно используются для средних и крупных компонентов и приложений, таких как индукционная ковка вала. [1]

История

Основной принцип индукционного нагрева был открыт Майклом Фарадеем еще в 1831 году. Работа Фарадея заключалась в использовании импульсного источника постоянного тока, обеспечиваемого батареей, и двух обмоток медного провода, намотанных вокруг железное ядро.Было отмечено, что когда переключатель был замкнут, во вторичной обмотке протекал мгновенный ток, который можно было измерить с помощью гальванометра. Если цепь оставалась под напряжением, то ток прекращался. При размыкании переключателя ток снова течет во вторичной обмотке, но в обратном направлении. Фарадей пришел к выводу, что, поскольку между двумя обмотками не существует физической связи, ток во вторичной катушке должен быть вызван напряжением, которое было наведено от первой катушки, и что создаваемый ток прямо пропорционален скорости изменения магнитного потока. [6]

Первоначально эти принципы использовались при разработке трансформаторов, двигателей и генераторов, где нежелательные эффекты нагрева контролировались за счет использования многослойного сердечника.

В начале 20 века инженеры начали искать способы использовать теплогенерирующие свойства индукции для плавления стали. В этой ранней работе для создания тока средней частоты (СЧ) использовались двигатели-генераторы, но отсутствие подходящих генераторов переменного тока и конденсаторов правильного размера сдерживало первые попытки.Однако к 1927 году первая система индукционной плавки MF была установлена ​​EFCO в Шеффилде, Англия.

Примерно в то же время инженеры Midvale Steel и Ohio Crankshaft Company в Америке пытались использовать эффект нагрева поверхности током MF для локального упрочнения поверхности картера коленчатого вала. Большая часть этой работы проводилась на частотах 1920 и 3000 Гц, так как это были самые простые частоты, которые можно было получить с помощью имеющегося оборудования. Как и во всех других областях, основанных на технологиях, наступление Второй мировой войны привело к огромным достижениям в использовании индукционного нагрева в производстве деталей автомобилей и боеприпасов. [7]

Со временем технология усовершенствовалась, и блоки в диапазоне частот от 3 до 10 кГц с выходной мощностью до 600 кВт стали обычным явлением в индукционной ковке и крупных приложениях для индукционной закалки. Электродвигатель-генератор оставался опорой производства электроэнергии в сверхвысоких напряжениях до появления полупроводников высокого напряжения в конце 1960-х — начале 1970-х годов.

На раннем этапе эволюционного процесса инженерам стало очевидно, что возможность производить оборудование в более высоком радиочастотном диапазоне приведет к большей гибкости и откроет целый ряд альтернативных приложений.Были предприняты поиски способов производства этих высокочастотных источников питания для работы в диапазоне от 200 до 400 кГц.

Развитие в этом конкретном диапазоне частот всегда отражало развитие индустрии радиопередатчиков и телевизионного вещания и действительно часто использовало компоненты, разработанные для этой цели. В ранних устройствах использовалась технология искрового разрядника, но из-за ограничений этот подход был быстро заменен использованием генераторов на основе многоэлектродных термоэмиссионных триодов (вентилей). Действительно, многие из пионеров отрасли были также очень вовлечены в радио- и телекоммуникационную промышленность, и такие компании, как Phillips, English Electric и Redifon, были вовлечены в производство оборудования для индукционного нагрева в 1950-х и 1960-х годах.

Использование этой технологии продолжалось до начала 1990-х годов, после чего технология была практически заменена мощным MOSFET и твердотельным оборудованием IGBT. Однако все еще существует много ламповых генераторов, и на экстремальных частотах 5 МГц и выше они часто являются единственным жизнеспособным подходом и все еще производятся. [8]

Источник питания на основе вентильного генератора

Благодаря своей гибкости и потенциальному диапазону частот индукционный нагреватель на основе вентильного генератора до недавнего времени широко использовался в промышленности. [9] Доступные мощности от 1 кВт до 1 МВт и в диапазоне частот от 100 кГц до многих МГц, этот тип устройства нашел широкое применение в тысячах приложений, включая пайку и пайку, индукционную закалку, сварку труб и индукцию. термоусадочная муфта. Блок состоит из трех основных элементов:

Высоковольтный источник питания постоянного тока

Источник постоянного тока состоит из стандартного повышающего трансформатора с воздушным или водяным охлаждением и высоковольтного выпрямительного блока, способного генерировать напряжения обычно от 5 и 10 кВ для питания генератора.Устройство должно быть рассчитано на правильный киловольт-ампер (кВА) для подачи необходимого тока на генератор. Ранние выпрямительные системы включали вентильные выпрямители, такие как GXU4 (высокомощный высоковольтный полуволновой выпрямитель), но в конечном итоге они были заменены высоковольтными твердотельными выпрямителями. [10]

Самовозбуждающий генератор класса «C»

Схема генератора отвечает за создание электрического тока повышенной частоты, который при приложении к рабочей катушке создает магнитное поле, которое нагревает деталь.Основными элементами схемы являются индуктивность (резервуарная катушка), емкость (резервуарный конденсатор) и вентиль генератора. Основные электрические принципы диктуют, что если напряжение приложено к цепи, содержащей конденсатор и катушку индуктивности, цепь будет колебаться во многом так же, как качели, которые были сдвинуты. Используя наше колебание в качестве аналогии, если мы не толкаем снова в нужный момент, колебание постепенно остановится, то же самое и с осциллятором. Назначение клапана — действовать как переключатель, который позволяет энергии проходить в генератор в нужное время для поддержания колебаний.Чтобы рассчитать время переключения, небольшое количество энергии возвращается в сетку триода, эффективно блокируя или запуская устройство или позволяя ему работать в нужное время. Это так называемое сеточное смещение может быть получено либо емкостным, либо кондуктивным, либо индуктивным образом в зависимости от того, является ли осциллятор генератором Колпитца, осциллятором Хартли, тиклером Армстронга или генератором Мейснера. [11]

Средства управления мощностью

Управление мощностью для системы может осуществляться различными способами.Многие современные устройства оснащены тиристорным регулятором мощности, который работает с помощью двухполупериодного привода переменного тока (переменного тока), изменяющего первичное напряжение на входном трансформаторе. Более традиционные методы включают трехфазные вариаторы (автотрансформатор) или моторизованные регуляторы напряжения типа Brentford для управления входным напряжением. Другой очень популярный метод заключался в использовании змеевика резервуара, состоящего из двух частей, с первичной и вторичной обмотками, разделенными воздушным зазором. На регулирование мощности влияло изменение магнитной связи двух катушек путем их физического перемещения относительно друг друга. [12]

Твердотельные источники питания

На заре индукционного нагрева мотор-генератор широко использовался для выработки мощности СЧ до 10 кГц. Хотя можно сгенерировать частоту, кратную частоте питания, например 150 Гц, с помощью стандартного асинхронного двигателя, приводящего в действие генератор переменного тока, существуют ограничения. Этот тип генератора имел обмотки, установленные на роторе, которые ограничивали окружную скорость ротора из-за центробежных сил на этих обмотках.Это привело к ограничению диаметра машины и, следовательно, ее мощности и количества полюсов, которые могут быть физически размещены, что, в свою очередь, ограничивает максимальную рабочую частоту. [13]

Чтобы преодолеть эти ограничения, промышленность индукционного нагрева обратилась к индуктору-генератору. Этот тип машины имеет зубчатый ротор, состоящий из набора перфорированных металлических пластин. Обмотка возбуждения и обмотка переменного тока установлены на статоре, поэтому ротор представляет собой компактную прочную конструкцию, которая может вращаться с более высокими окружными скоростями, чем стандартный генератор переменного тока, указанный выше, что позволяет ему иметь больший диаметр для данного числа оборотов в минуту.Этот больший диаметр позволяет разместить большее количество полюсов и в сочетании со сложными схемами прорезания, такими как датчик Лоренца или прорезание Гая, что позволяет генерировать частоты от 1 до 10 кГц.

Как и во всех вращающихся электрических машинах, используются высокие скорости вращения и малые зазоры, чтобы максимизировать изменения магнитного потока. Это требует пристального внимания к качеству используемых подшипников, жесткости и точности ротора.Привод для генератора переменного тока обычно обеспечивается стандартным асинхронным двигателем для удобства и простоты. Используются как вертикальная, так и горизонтальная конфигурации, и в большинстве случаев ротор двигателя и ротор генератора установлены на общем валу без муфты. Затем весь узел монтируется в раму, содержащую статор двигателя и статор генератора. Вся конструкция смонтирована в шкафу с теплообменником и системами водяного охлаждения по мере необходимости.

Мотор-генератор стал опорой среднечастотного производства электроэнергии до появления твердотельных технологий в начале 1970-х годов.

В начале 1970-х годов с появлением технологии твердотельной коммутации произошел отход от традиционных методов генерации энергии с помощью индукционного нагрева. Первоначально это ограничивалось использованием тиристоров для генерации диапазона частот МП с использованием дискретных электронных систем управления.

В современных устройствах теперь используются технологии SCR (кремниевый выпрямитель), [14] IGBT или MOSFET для генерации «MF» и «RF» тока. Современная система управления, как правило, представляет собой цифровую микропроцессорную систему, использующую технологию PIC, PLC (программируемый логический контроллер) и технологии поверхностного монтажа для производства печатных плат.В настоящее время на рынке доминируют твердотельные устройства, и теперь доступны устройства от 1 кВт до многих мегаватт с частотами от 1 кГц до 3 МГц, включая двухчастотные устройства. [8]

Для генерации СЧ и ВЧ мощности с использованием полупроводников используется целый ряд методов, реальный используемый метод часто зависит от целого ряда факторов. Типичный генератор будет использовать топологию с питанием по току или напряжением. Фактический используемый подход будет зависеть от требуемой мощности, частоты, индивидуального применения, начальной стоимости и последующих эксплуатационных расходов.Однако, независимо от используемого подхода, все блоки, как правило, имеют четыре отдельных элемента: [15]

Выпрямитель переменного тока в постоянный

Он принимает сетевое напряжение и преобразует его из частоты 50 или 60 Гц, а также преобразует это в «DC». Он может обеспечивать переменное постоянное напряжение, фиксированное постоянное напряжение или переменный постоянный ток. В случае переменных систем они используются для обеспечения общего управления мощностью для системы. Выпрямители постоянного напряжения необходимо использовать в сочетании с альтернативными средствами управления мощностью.Это может быть сделано с помощью регулятора режима переключения или с помощью различных методов управления в секции инвертора.

Преобразователь постоянного тока в переменный.

Инвертор преобразует источник постоянного тока в однофазный выход переменного тока с соответствующей частотой. Он оснащен SCR, IGBT или MOSFETS и в большинстве случаев настроен как H-мост. H-мост имеет четыре ножки с переключателем на каждой, выходная цепь подключается через центр устройств. Когда соответствующие два переключателя замкнуты, ток проходит через нагрузку в одном направлении, эти переключатели затем размыкаются, а два противоположных переключателя замыкаются, позволяя току течь в противоположном направлении.Точно синхронизируя размыкание и замыкание переключателей, можно поддерживать колебания в цепи нагрузки.

Выходная цепь

Выходная цепь выполняет работу по согласованию выхода инвертора с выходом, требуемым катушкой. В простейшей форме это может быть конденсатор или, в некоторых случаях, комбинация конденсаторов и трансформаторов.

Система управления

Секция управления контролирует все параметры в цепи нагрузки, инверторе и подает импульсы переключения в соответствующее время для подачи энергии в выходной контур.В ранних системах использовалась дискретная электроника с регулируемыми потенциометрами для регулировки времени переключения, пределов тока, напряжения и частоты отключения. Однако с появлением микроконтроллеров большинство современных систем теперь имеют цифровое управление.

Инвертор с питанием от напряжения

Инвертор с питанием от напряжения имеет конденсатор фильтра на входе инвертора и последовательные резонансные выходные цепи. Система с питанием от напряжения чрезвычайно популярна и может использоваться с SCR до частоты 10 кГц, IGBT до 100 кГц и MOSFET до 3 МГц.Инвертор с питанием от напряжения с последовательным подключением к параллельной нагрузке также известен как система третьего порядка. В основном это похоже на твердотельный, но в этой системе последовательно соединенные внутренний конденсатор и катушка индуктивности подключены к параллельной выходной цепи резервуара. Основным преимуществом этого типа системы является надежность инвертора благодаря внутренней схеме, эффективно изолирующей выходную цепь, что делает коммутационные компоненты менее подверженными повреждению из-за пробоев катушки или несоответствия. [16]

Инвертор с питанием от тока

Инвертор с питанием по току отличается от системы с питанием от напряжения тем, что в нем используется переменный вход постоянного тока, за которым следует большой индуктор на входе в мост инвертора. Силовая цепь имеет параллельный резонансный контур и может иметь рабочие частоты обычно от 1 кГц до 1 МГц. Как и в случае с системой с питанием от напряжения, SCR обычно используются на частотах до 10 кГц, а IGBT и MOSFET используются на более высоких частотах. [17]

Подходящие материалы

Подходящие материалы — это материалы с высокой проницаемостью (100-500), которые нагреваются ниже температуры Кюри этого материала. Руднев, п. 645.

Библиография

Внешние ссылки

Как починить индукционную плиту — нет питания

Клиент отправил мне индукционную плиту марки Taiko для ремонта, и в жалобе было отсутствие питания. Если вы хотите отремонтировать какое-либо электронное оборудование, для начала нужно понять, как оно работает.

Если вы не можете найти точную информацию о вашей модели, вы можете обратиться к блоку индукционной плиты или схематической схеме другой марки.Когда крышка была снята, я увидел нагревательный змеевик и вентилятор — см. Фото ниже:

Другой раздел был блоком питания. Когда я его внимательно посмотрел, я заметил, что микросхема питания viper 12A была треснута. Вы не можете найти силовой полевой транзистор, потому что он уже встроен в силовую ИС.

Обычно, когда ИС питания закорочена или перегорела, другие компоненты тоже могут выйти из строя. Поэтому мне пришлось проверить некоторые из основных компонентов, и я обнаружил, что низкоомный защитный резистор был обрывом.Другие компоненты, которые были признаны исправными, включали главный предохранитель.

В данном случае вышли из строя только два компонента. Один — это ИС питания, а другой — резистор. Заменив эти два компонента, мне удалось снова вернуть индукционную плиту к жизни. Это было довольно легко исправить, и если вы знаете, как тестировать компоненты, вы можете приступить к ремонту. Я полностью порекомендую Jestine Yong ebook о том, как тестировать электронные компоненты.

Эту статью подготовил для вас Суранга Бандара, владелец мастерской по ремонту электроники в Анурадапуре, Шри-Ланка.

Пожалуйста, поддержите, нажав на кнопки социальных сетей ниже. Ваш отзыв о посте приветствуется. Пожалуйста, оставьте это в комментариях. Если у вас есть статьи по ремонту электроники, которыми вы хотите поделиться с нами, свяжитесь с нами ЗДЕСЬ .

P.S- Если вам понравилось это читать, щелкните здесь , чтобы подписаться на мой блог (бесплатная подписка). Так вы никогда не пропустите сообщение . Вы также можете переслать ссылку на этот сайт своим друзьям и коллегам — спасибо!

Примечание: вы можете проверить предыдущий пост о ремонте активного динамика по ссылке ниже:

https: // jestineyong.ru / как исправить-активный-динамик /

и статьи по ремонту индукционных плит от Parasuraman:

Induction Cooker Repair

Нет нагрева в индукционной плите Avon VQ16!

Нравится (120) Не нравится (0)

Induction Heater Tutorial

  • 5/24/2018 Induction Heater Tutorial

    1/67

    Induction Heater Tutorial

    10kw and 3kw

    Disclaimer: В обсуждаемых темах используется высокое напряжение и тепло .Они могут нанести урон не только имуществу, но и ранить и убить. Этот сайт и автор сделали эту информацию общедоступной только в образовательных целях. Любой, кто читает эту статью, пытается создать устройство, основанное на какой-либо ее части, делает это по своему усмотрению. RIS

    . Это снимает с себя всякую ответственность и никого не поощряет делать это.

    Индукционный нагреватель — интересное устройство, позволяющее быстро нагревать металлический предмет

    ! При достаточной мощности можно даже расплавить металл Индукционный нагреватель

    работает без необходимости «или» окаменелости «и может отжигать и нагревать объекты

    различной формы Я решил сделать индукционный нагреватель, который мог бы плавить сталь и алюминий

    #o «или я смог» потреблять входную мощность «более 3 киловатт $%

    , что я сделал это I хотел бы поделиться, как это работает, и как вы можете купить

    один В конце урока я расскажу и покажу вам, как построить левитационную катушку

    , которая позволит вам кипятить металлы, находясь в воздухе. $

    В первой части этого руководства я расскажу о разработке инвертора мощностью 3 кВт. Первоначальной целью было быстрое нагревание металлов.Моя цель заключалась в том, чтобы левитировать металл, «удалось, но понял, что» не может левитировать твердую медь и сталь. Плотность была слишком велика для магнитного поля. Это была моя конечная цель: левита и приостановить расплавленную медь и сталь. В конце этого руководства «перейдем к разработке блока $% квт, который реализовал эту цель», а также подробно расскажем о проблемах, которые необходимо было преодолеть для достижения этой цели.

    и т. Д. Начало.

    y Индукционный нагреватель инверторный. Инвертор принимает D (источник питания преобразует его в A (мощность.A (мощность приводит в действие трансформатор, который соединен последовательно и (бак. Частота инвертора) устанавливается равной резонансной частоте бака), что позволяет генерировать очень высокие токи внутри катушки бака. Катушка соединена с заготовкой и создает вихревые токи. Эти токи, проходя через проводящую, но немного резистивную деталь, нагревают деталь. * emembe + ower -eat * «0. Заготовка похожа на однооборотную катушку2, рабочие витки имеют несколько витков. Таким образом, у нас есть понижающий трансформатор, поэтому в заготовке генерируются еще более высокие токи.

    «хотел бы поблагодарить Она Дирмонда, Тима 4illiam

    * ichie 5urnett и других участников форума 6hv за то, что они помогли мне разобраться в этой теме. :

  • 24.05.2018 Учебное пособие по индукционному нагревателю

    2/67

    & ater «даст ссылку на видео, показывающее его работу. -это инвертор:

  • 24.05.2018 Учебное пособие по индукционному нагревателю

    3/67

    4hat «Теперь займемся каждой частью.Затем «приведу схемы, их описание и способы сборки этого устройства.

    Индукционный нагреватель и компоненты

    4e расскажет о каждом компоненте, составляющем индукционный нагреватель. 8 Во-первых, это рабочая катушка. Это то, что нагревает заготовку. Катушка будет сильно нагружаться из-за проходящего через нее большого тока и теплового излучения от двух деталей.

    Рабочая катушка прикреплена к резервуару & (. Это может быть последовательный или параллельный резервуар. Резервуар и катушка должны быть охлаждены , поэтому «реализована конструкция типа отвеса

    , которая позволяет мне прокачивать воду через змеевик с помощью фонтанного насоса

    . Резонансный бак соединен с источником питания с помощью трансформатора связи.Трансформатор подключен к инвертору.

    Инвертор прерывает D (источник питания с определенной частотой). Это частота резонанса танка. 7, когда заготовка нагревается и проходит через точку 1 температуры, когда металл перестает быть ферромагнитным 1, частота резонанса изменяется. Инвертор должен оставаться включенным как можно ближе к текущей резонансной частоте для достижения максимальной мощности. Я сделаю это вручную, используя осциллограф для отслеживания форм сигналов или используя вольтметр

    на резервуаре и настроив частоту на максимальное напряжение резервуара. Другой метод — это использование петли фазовой автоподстройки частоты + &&; для контроля соотношения напряжения инвертора и напряжения резервуара.Этот метод «uand» подробно обсудим позже.

    и другие начинаются с того, как легко сделать рабочую катушку. 4e будет использовать частоты от $% s до $ %% s в килогертах # k- #;, поэтому металлы будут проводить ток немного ниже поверхности. Это скин-эффект. Текущая глубина в мм:

    Глубина мм; 8;

  • 24.05.2018 Учебное пособие по индукционному нагревателю

    4/67

    9o, чем шире трубка, тем ниже сопротивление. 4e также хотите использовать трубки, мы можем охладить змеевик водой.«приобрел холодильник с медными трубками 3 /? @ со склада. Вам также понадобится медная труба стоимостью 0 долл. США и необходимая арматура, чтобы вы могли подавать воду через один конец, чтобы она циркулировала через змеевик и выходила из другого конца. . «имеют латунные фитинги с ниппелями, чтобы» можно было прикрепить трубку к моему фонтанному насосу, а обратную трубку — к моей ванне с ледяной водой.

    Это трубка, полученная из -ome Depot.

    «хочу упомянуть несколько моментов о катушке:

    витков руды позволяют нагревать более крупный кусок металла.Змеевик должен позволять легко нагревать заготовку или делать это небольшими движениями в поле и из поля. Чем больше витков, тем меньше наведенное напряжение и меньше наведенный ток в tworkpiece. «Если индуцированный ток слишком низкий, вы никогда не сможете достичь высокой температуры, чтобы выйти за пределы (точка, где вы затем получите значительное усиление нагрева». Полагают, что это происходит из-за изменения в рабочей молекулярной структуре, уменьшающего) разгрузочное действие на катушку.

    ou также будет иметь меньшее значение 8res для той же емкости бака.Это приводит к более глубокому проникновению тока в заготовку, что может или не может быть желательным в зависимости от вашего применения. Все это означает, что нагрев металла при той же потребляемой мощности займет больше времени. Для компенсации вам потребуется более высокое напряжение на катушке, если вы хотите поддерживать ту же скорость нагрева. Вы компенсируете большее количество витков на вашей рабочей катушке меньшим количеством витков на вашем преобразователе. — тем не менее, вы все равно столкнетесь с проблемой потребности в мощности на входе для достижения более высокого электрического напряжения на заготовке.вы можете получить больше входной мощности, имея более высокое входное напряжение или потребляя больший ток. 7ewark Blectronics.

    В индукционном нагревателе в качестве понижающего трансформатора используется рабочая катушка, которая понижает напряжение, но увеличивает доступный ток к рабочему элементу, который представляет собой однооборотную катушку, завершающую трансформатор.Магнитный грипп! соединен с нашей заготовкой. Чем лучше сцепление, тем эффективнее работает катушка. Чем ближе деталь к катушке, тем лучше передача энергии.

  • Учебное пособие по индукционному нагревателю от 24.05.2018

    5/67

    Это рабочая катушка и резервуар. Конденсаторы представляют собой высоковольтные демпферы из металлической порошковой пленки.

    Рабочая катушка сделана из медной трубки 3/4 дюйма. «используйте латунные компрессионные фитинги, чтобы прикрепить его к резервуару & (. Резервуар состоит из двух стержней из меди толщиной $ @! 3 / $ = @.«просверлить отверстия в стержнях для размещения конденсаторов. 4e нужен конденсатор, способный выдерживать ток в несколько сотен ампер». Куплены импульсные конденсаторы с номинальным током 6 А, 3 %%% vdc,

  • 24.05.2018 Индукция Учебное пособие по нагревателю

    6/67

    Это стержни с просверленными в них отверстиями. В резервуаре используются конденсаторы, но вы можете использовать любое число, которое дает вам необходимую емкость и пропускную способность.

  • 24.05.2018 Учебное пособие по индукционному нагревателю

    7/67

  • Учебное пособие по индукционному нагревателю от 24.05.2018

    8/67

    8 Во-первых, вам необходимо определить, какую рабочую частоту вы будете использовать .- светосила имеют больший скин-эффект, меньшую проницаемость; и хороши для небольших эффектов. Более высокие частоты лучше подходят для больших объектов и имеют большое проникновение. -Более высокие частоты имеют большие потери на переключение, но через бак проходит ток. «выберите частоту около

  • 24.05.2018 Учебное пособие по индукционному нагревателю

    9/67

    на большом радиаторе, потому что он будет проводить много ампер. y выпрямители рассчитаны на 0CA / C %% vac.

    4hen «перешел на мой блок мощностью $% квт» увеличил si # e моего высокого напряжения питания.Конденсатор Баха рассчитан на 6C% vdc, так что «может доходить до I %% vdc между концами». Используйте два выпрямителя C% A, что дает мне $ %% A.

    Второй блок питания, который вам понадобится, будет регулируемым источником постоянного тока $ Cvdc. «t

    является обязательным, что он регулируется, потому что + && имеет осциллятор управления напряжением. H (определяет выходную частоту) на основе принимаемого входного напряжения. Диапазон частот, который он может генерировать, зависит от его напряжения питания» f. напряжение питания колеблется, частота генератора колеблется, и это определенно выбивает вас из резонанса.

    7ow, когда «сделано устройство $% квт, оно использует четыре МОП-транзистора вместо двух. Это двойное количество заряда затвора. Вам необходимо убедиться, что ваш источник постоянного тока $ Cvdc может поддерживать усилители для быстрой зарядки затворов.» на конце должен быть надежный трансформатор и конденсатор, чтобы обеспечить достаточный уровень заряда. Плон добавил внешний проходной транзистор. Одной из проблем, которая мучила меня в течение

    , больше всего был ток инвертора Эйттери, когда «достиг скромного уровня мощности. Ток будет увеличиваться взад и вперед по сравнению с напряжением инвертора.казалось, будто два течения соревнуются. Сначала «подумал, что это влияет на мой привод ворот, и» провел больше всего времени, пытаясь завязать! Это. «noticthat when» отключил любой из четырех МОП-транзисторов, текущая трассировка wperfect. Это заставило меня поверить, что «недостаточно быстро заряжает все tgates

  • .

    Добавить комментарий

    Ваш адрес email не будет опубликован. Обязательные поля помечены *